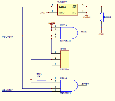
{"id":2390,"date":"2019-01-06T13:36:48","date_gmt":"2019-01-06T05:36:48","guid":{"rendered":"http:\/\/dreamhost.cn\/?p=2390"},"modified":"2019-01-06T13:36:48","modified_gmt":"2019-01-06T05:36:48","slug":"%e5%a6%82%e4%bd%95%e5%9c%a8arm%e5%bc%80%e5%8f%91%e6%9d%bf%e4%b8%8a%e5%ae%9e%e7%8e%b0web%e6%9c%8d%e5%8a%a1%e5%99%a8%e8%ae%be%e8%ae%a1%e5%88%b6%e4%bd%9c","status":"publish","type":"post","link":"https:\/\/dreamhost.cn\/?p=2390","title":{"rendered":"\u5982\u4f55\u5728ARM\u5f00\u53d1\u677f\u4e0a\u5b9e\u73b0WEB\u670d\u52a1\u5668\u8bbe\u8ba1\u5236\u4f5c"},"content":{"rendered":"<p>\u3000\u3000\u968f\u7740\u8ba1\u7b97\u673a\u3001\u901a\u4fe1\u3001\u81ea\u52a8\u63a7\u5236\u3001\u5fae\u7535\u5b50\u7b49\u6280\u672f\u7684\u53d1\u5c55\u3002\u7535\u5668\u8bbe\u5907\u4e0a\u7f51\u5df2\u7ecf\u6210\u4e3a\u73b0\u5b9e\u3002\u4e0e\u4f20\u7edf\u7684\u548c\u7247\u5916\u8fde\u63a5\uff0e\u4e3a\u7f51\u7edc\u5e94\u7528\u63d0\u4f9b\u4e86\u7a33\u5b9a\u3001\u53ef\u9760\u7684\u786c\u4ef6\u73af\u5883\uff1a\u5d4c\u5165\u5f0f\u64cd\u4f5c\u7cfb\u7edf\u5bf9\u8fd9\u4e9b\u786c\u4ef6\u548c\u4e5f\u6709\u5f88\u597d\u7684\u652f\u6301\uff0c\u6421\u4f5c\u7cfb\u7edf\u7684\u79fb\u690d\u5927\u4e3a\u7b80\u5316\uff0c\u8fd9\u5c31\u4e3a\u5d4c\u5165\u5f0fweb\u670d\u52a1\u5668\u7684\u5b9e\u73b0\u63d0\u4f9b\u4e86\u65b9\u4fbf\u3002\u5d4c\u5165\u5f0fweb\u670d\u52a1\u5668\u5c06\u76d1\u63a7\u7cfb\u7edf\u4e2d\u7684\u5404\u79cd\u529e\u8bae\u7684\u6570\u636e\u8f6c\u6362\u6210\u7edf\u4e00\u7684TCP\uff0fIP\u534f\u8bae\u683c\u5f0f\uff0c\u4ee5\u4fbf\u7528\u6237\u901a\u8fc7\u4ee5\u592a\u7f51\u8fdc\u7a0b\u8bbf\u95eeweb\u670d\u52a1\u5668\u3002\u8be5\u6587\u7ed3\u5408\u5feb\u901f\u53d1\u9707\u7684\u5d4c\u5165\u5f0f\u6280\u672f\u3002\u7ed9\u51fa\u4e86\u4e00\u79cd\u57fa\u4e8e\u5d4c\u5165\u5f0f\u7f51\u7edc\u5316\u8fdc\u7a0b\u76d1\u63a7\u7cfb\u7edf\u7684web\u670d\u52a1\u5668\u5b9e\u73b0\u65b9\u6848\u3002<\/p>\n<p><img src=http:\/\/file.elecfans.com\/web1\/M00\/81\/09\/o4YBAFwtsJiAQhV4AAGPTXC8guA819.jpg \/><\/p>\n<p>\u3000\u3000\u901a\u8fc7\u521b\u65b0\u5b9e\u8df5\u8bfe\u7a0b\u8bbe\u8ba1\u5efa\u7acb\u5d4c\u5165\u5f0f\u7cfb\u7edf\u4e3b\u4f53\u73af\u8282\uff0c\u5d4c\u5165\u5f0f\u7cfb\u7edf\u7684\u6700\u5c0f\u7ed3\u6784\u548c\u7cfb\u7edf\u5e94\u7528\u8bbe\u8ba1\u57fa\u672c\u6280\u80fd\uff0c\u57f9\u517b\u5206\u6790\u548c\u89e3\u51b3\u4e00\u4e9b\u7b80\u5355\u7684\u5b9e\u9645\u95ee\u9898\u7684\u80fd\u529b\uff0c\u4e3a\u4eca\u540e\u6bd5\u4e1a\u8bbe\u8ba1\u5960\u5b9a\u57fa\u7840\u3002\u968f\u7740\u5d4c\u5165\u5f0f\u6280\u672f\u7684\u53d1\u5c55\u548c\u9ad8\u901f\u5bbd\u5e26\u7f51\u7edc\u7684\u666e\u53ca, \u5229\u7528\u7f51\u7edc\u5b9e\u73b0\u8fdc\u7a0b\u76d1\u63a7\u5df2\u4e3a\u4eba\u4eec\u5e7f\u6cdb\u63a5\u53d7, \u5d4c\u5165\u5f0f\u7f51\u7edc\u76d1\u63a7\u6280\u672f\u6b63\u662f\u5728\u6b64\u6761\u4ef6\u4e0b\u9010\u6b65\u53d1\u5c55\u6210\u719f\u8d77\u6765\u7684\u3002\u7528\u6237\u4f7f\u7528 Web\u6d4f\u89c8\u5668, \u901a\u8fc7\u4ee5\u592a\u7f51\u8fdc\u7a0b\u8bbf\u95ee\u5185\u7f6e Web\u670d\u52a1\u5668\u7684\u76d1\u63a7\u6444\u50cf\u673a, \u4e0d\u4f46\u53ef\u4ee5\u5b9e\u73b0\u5bf9\u73b0\u573a\u7684\u8fdc\u7a0b\u89c6\u9891\u76d1\u63a7, \u800c\u4e14\u53ef\u4ee5\u5411\u76d1\u63a7\u73b0\u573a\u53d1\u9001\u6307\u4ee4\u3002\u5728\u6574\u4e2a\u7cfb\u7edf\u7684\u5b9e\u73b0\u8fc7\u7a0b\u4e2d, \u5d4c\u5165\u5f0f Web \u670d\u52a1\u5668\u8d77\u7740\u5341\u5206\u91cd\u8981\u7684\u4f5c\u7528\u3002\u9ad8\u7aef\u5d4c\u5165\u5f0f\u8bbe\u5907\u5feb\u901f\u53d1\u5c55\uff0c\u786c\u4ef6\u6210\u672c\u663e\u8457\u4e0b\u964d\uff0c\u6709\u7684\u5d4c\u5165\u5f0f\u7cfb\u7edf\u786c\u4ef6\u5df2\u7ecf\u4e0e\u901a\u7528\u8ba1\u7b97\u673a\u63a5\u8fd1\u3002\u540c\u65f6\u968f\u7740Internet\u7684\u8fc5\u901f\u53d1\u5c55\uff0c\u7f51\u7edc\u5316\u7684\u5d4c\u5165\u5f0f\u4ea7\u54c1\u5df2\u7ecf\u6210\u4e3aIE\u4ea7\u4e1a\u7684\u6700\u5927\u589e\u957f\u70b9\uff0c\u5c06\u5d4c\u5165\u5f0f\u8bbe\u5907\u63a5\u5165Internet\u5c06\u6210\u4e3a\u4e00\u79cd\u5fc5\u7136\uff0c\u5d4c\u5165\u5f0f\u8bbe\u5907\u4e2d\u8fd0\u7528Web\u6280\u672f\u4e5f\u662f\u4e00\u79cd\u5fc5\u7136\uff0c\u4f46\u4e00\u4e2a\u7a33\u5b9a\u597d\u7684\u3001\u9002\u5e94\u6027\u5f3a\u7684\u3001\u5b89\u5168\u6027\u9ad8\u7684\u3001\u53ef\u4ee5\u9002\u5408\u591a\u5d4c\u5165\u5f0f\u64cd\u4f5c\u7cfb\u7edf\u7684\u548c\u6709\u81ea\u5df1\u77e5\u8bc6\u4ea7\u6743\u7684\u5d4c\u5165\u5f0fWeb\u670d\u52a1\u5668\u8f6f\u4ef6\u4e5f\u8fd8\u662f\u4e00\u4e2a\u5e02\u573a\u7684\u9700\u6c42\u3002\u56e0\u6b64\u672c\u8bfe\u9898\u4e3b\u8981\u7814\u7a76\u548c\u5b9e\u73b0\u4e86\u4e00\u4e2a\u6a21\u5757\u5316\u7684\u3001\u901a\u8fc7\u6a21\u5757\u914d\u7f6e\u53ef\u4ee5\u9002\u5408\u51e0\u79cd\u5d4c\u5165\u5f0f\u64cd\u4f5c\u7cfb\u7edf\u3001\u5c4f\u853d\u76ee\u6807\u5e73\u53f0\u7684\u5f02\u6784\u6027\u7684\u5d4c\u5165\u5f0fWeb\u670d\u52a1\u5668\uff0c\u5e76\u5bf9\u5b89\u5168\u6027\u95ee\u9898\u4e5f\u7ed9\u51fa\u4e86\u8be6\u7ec6\u7684\u7814\u7a76\u548c\u89e3\u51b3\u65b9\u6848\u3002<\/p>\n<p>\u3000\u30001.\u901a\u8fc7\u5d4c\u5165\u5f0f\u8bfe\u7a0b\u8bbe\u8ba1\uff0c\u719f\u7ec3\u638c\u63e1 C \u8bed\u8a00\u7684\u7f16\u7a0b\u65b9\u6cd5\u3002\u57fa\u4e8e WEB\u7684\u8fdc\u7a0b\u76d1\u63a7\u7684\u5b9e\u73b0\uff0cCGI\u7684\u7f16\u5199\u548c\u4f7f\u7528\uff0c\u5c06\u7406\u8bba\u8054\u7cfb\u5230\u5b9e\u8df5\u4e2d\u53bb\uff0c\u63d0\u9ad8\u6211\u4eec\u7684\u52a8\u8111\u548c\u52a8\u624b\u7684\u80fd\u529b\u3002<\/p>\n<p>\u3000\u30002.\u4f7f\u7528\u535a\u521bUP-NETARM2410-S\u5d4c\u5165\u5f0f\u5f00\u53d1\u5e73\u53f0\uff0c\u901a\u8fc7\u91c7\u8d2d\u90e8\u5206\u5143\u5668\u4ef6\u5b8c\u6210\u5f00\u53d1\u677f\u8bbe\u8ba1<\/p>\n<p>\u3000\u30003.\u672c\u8bfe\u9898\u7684\u7814\u7a76\u76ee\u7684\u662f\u7528 BOA \u670d\u52a1\u5668\u3001CGI\u3001IE\u6d4f\u89c8\u5668\u8bbe\u8ba1\u4e00\u4e2a\u901a\u8fc7 IE \u6d4f\u89c8\u5668\u76d1\u63a7\u7535\u673a\u7684\u7cfb\u7edf\uff0c\u80fd\u591f\u901a\u8fc7\u4e24\u4e2a\u7b80\u5355\u7684\u6309\u952e\u5bf9\u7535\u673a\u8fdb\u884c\u542f\u52a8\u548c\u505c\u6b62\u7684\u63a7\u5236\uff0c\u5e76\u80fd\u591f\u5728 IE \u6d4f\u89c8\u5668\u4e0a\u770b\u5230\u7535\u673a\u7684\u5f53\u524d\u72b6\u6001\u3002<\/p>\n<p>\u3000\u30004.\u7531\u4e8e\u57fa\u4e8e WEB\u7684\u5d4c\u5165\u5f0f\u8fdc\u7a0b\u76d1\u63a7\u7cfb\u7edf\u5c06\u6210\u4e3a\u4eca\u540e\u8fdc\u7a0b\u76d1\u63a7\u6280\u672f\u53d1\u5c55\u7684\u4e3b\u6d41\u65b9\u5411\uff0c\u6240\u4ee5\u9700\u8981\u8bbe\u8ba1\u51fa\u7b80\u5355\u5b9e\u7528\uff0c\u8ba9\u4eba\u4eec\u66f4\u6ee1\u610f\u7684\u4ea7\u54c1\u3002<\/p>\n<p><img src=http:\/\/file.elecfans.com\/web1\/M00\/81\/09\/o4YBAFwtsJiAH2idAAABH5TBm-I035.jpg \/><\/p>\n<p>\u3000\u3000\u7cfb\u7edf\u603b\u4f53\u8bbe\u8ba1\u662f\u57fa\u4e8e\u5d4c\u5165\u5f0f\u7cfb\u7edf\u548c WEB\u670d\u52a1\u5668\u7ed3\u5408\u7684\u601d\u60f3\u5f00\u53d1\u7684\uff0c\u5176\u7f51\u7edc\u62d3\u6251\u7ed3\u6784\u5982\u56fe 2.1\u6240\u793a\uff0c\u4e00\u4e2a\u8bbe\u5907\u7684\u6838\u5fc3\u5904\u7406\u5668\u53ea\u80fd\u8fde\u63a5\u4e00\u4e2aWeb\u670d\u52a1\u5668\uff0c\u6709n\u4e2a\u8bbe\u5907\u636e\u9700\u8981n\u4e2aWeb\u670d\u52a1\u5668\uff0c\u60f3\u8981\u5c06\u8fd9n\u4e2a\u8bbe\u5907\u8fde\u63a5\u5728\u4e00\u8d77\u5c31\u5fc5\u987b\u7528\u4ea4\u6362\u673a\u4f5c\u4e3a\u4e2d\u8f6c\u7ad9\uff0c\u8fd9\u6837\u5c31\u53ef\u4ee5\u5c06\u5176\u4f59\u7684\u6240\u6709\u8bbe\u5907\u8fde\u63a5\uff0c\u5b9e\u73b0\u4fe1\u606f\u7684\u4ea4\u6362\uff0c\u800c\u4ea4\u6362\u673a\u5219\u9700\u8981\u4e00\u4e2a\u76d1\u63a7\u673a\u6765\u8fdb\u884c\u76d1\u7763\u3002<\/p>\n<p><img src=http:\/\/file.elecfans.com\/web1\/M00\/81\/09\/o4YBAFwtsJmAenkaAAAlk3X9-_s388.png \/><\/p>\n<p>\u3000\u3000\u800c\u9488\u5bf9\u672c\u6b21\u8bfe\u7a0b\u8bbe\u8ba1\u63d0\u51fa\u7684\u7cfb\u7edf\u8bbe\u8ba1\u5c31\u662f\u8fd9\u62d3\u6251\u7ed3\u679c\u4e2d\u7684\u4e00\u4e2a\u5355\u5143\uff0c\u5982\u56fe 2.2\u6240\u793a\u3002<\/p>\n<p><img src=http:\/\/file.elecfans.com\/web1\/M00\/81\/09\/o4YBAFwtsJmAVhbOAAAJkxb59XA958.png \/><\/p>\n<p>\u3000\u3000\u6838\u5fc3\u5904\u7406\u82af\u7247\u9700\u8981\u5b8c\u6210\u5904\u7406\u548c\u652f\u6301\u6574\u4e2a\u7cfb\u7edf\u7684\u529f\u80fd\u9700\u6c42\uff0c\u901a\u8fc7\u8fd0\u884c BOA \u670d\u52a1\u5668\u8981\u5b9e\u65bd\u7684\u63a5\u6536\u6765\u81ea\u5404\u4e2a\u5ba2\u6237\u7aef\u7684\u8bf7\u6c42\u548c\u4fe1\u606f\uff0c\u5e76\u6839\u636e\u83b7\u5f97\u7684\u8bf7\u6c42\u548c\u4fe1\u606f\u8fdb\u884c\u76f8\u5e94\u7684\u540e\u53f0\u5904\u7406\u4ee5\u53ca\u4fe1\u606f\u7684\u53cd\u9988\u3002\u4e3a\u5b8c\u6210\u4e0a\u8ff0\u529f\u80fd\uff0c\u5b9e\u73b0\u670d\u52a1\u5668\u6b63\u5e38\u8fd0\u884c\uff0c\u5bf9\u5904\u7406\u82af\u7247\u8fdb\u884c\u9009\u578b\uff0c\u5bf9\u6bd4\u73b0\u6709\u5904\u7406\u82af\u7247\u7684\u4f18\u7f3a\u70b9\uff0c\u9009\u62e9 ARM9 S3C2410X \u82af\u7247\u4f5c\u4e3a\u8bbe\u8ba1\u5f00\u53d1\u5d4c\u5165\u5f0f\u670d\u52a1\u5668\u7cfb\u7edf\u7684\u6838\u5fc3\u5904\u7406\u82af\u7247\u3002S3C2410X \u5fae\u5904\u7406\u5668\u662f\u4e00\u6b3e\u7531 Samsung \u516c\u53f8\u4e3a\u624b\u6301\u8bbe\u5907\u8bbe\u8ba1\u7684\u4f4e\u529f\u8017\u3001\u9ad8\u96c6\u6210\u5ea6\u7684\u57fa\u4e8eARM920T \u6838\u7684\u5fae\u5904\u7406\u5668\uff0c\u4e3a\u4e86\u964d\u4f4e\u7cfb\u7edf\u603b\u6210\u672c\u548c\u51cf\u5c11\u5916\u56f4\u5668\u4ef6\uff0c\u8fd9\u6b3e\u82af\u7247\u8fd8\u96c6\u6210\u4e86\u4ee5\u4e0b\u90e8\u4ef6\uff1a16KB \u6307\u4ee4 Cache\u300116KB \u6570\u636e Cache\u3001MMU\u3001\u5916\u90e8\u5b58\u50a8\u5668\u63a7\u5236\u5668\u3001LCD \u63a7\u5236\u5668\u3001NAND FLASH \u63a7\u5236\u5668\u30014 \u4e2aDMA\u901a\u9053\u30013 \u4e2aUART\u901a\u9053\u30011 \u4e2a IIC \u603b\u7ebf \u4e2a IIS\u603b\u7ebf \u4e2a PWM\u5b9a\u65f6\u5668\u30011 \u4e2a\u5185\u90e8\u5b9a\u65f6\u5668\u3001\u901a\u7528 IO \u53e3\u3001\u5b9e\u65f6\u65f6\u949f\u30018 \u901a\u9053 10 \u4f4dADC\u548c\u89e6\u6478\u5c4f\u63a5\u53e3\u3001USB\u4e3b\u3001USB \u4ece\u3001SD\/MMC\u5361\u63a5\u53e3\u7b49\u3002<\/p>\n<p>\u3000\u3000\u5f53\u9009\u5b9a\u4e86\u786c\u4ef6\u7cfb\u7edf\u540e\uff0c\u4e3a\u4e86\u914d\u5408\u786c\u4ef6\u8fbe\u5230\u7cfb\u7edf\u7684\u6700\u4f18\u63a7\u5236\u8981\u6c42\uff0c\u5bf9\u5e02\u9762\u4e0a\u5e38\u7528\u7684\u5d4c\u5165\u5f0f\u7cfb\u7edf\u8fdb\u884c\u5206\u6790\u6bd4\u8f83\u3002<\/p>\n<p>\u3000\u3000(1)\u4ef7\u683c\u6bd4\u8f83\uff1aLinux\u662f\u5b8c\u5168\u514d\u8d39\u7684\u64cd\u4f5c\u7cfb\u7edf\uff0c\u53ea\u9700\u9075\u5faa GPL\u58f0\u660e\uff0c\u4e0d\u9700\u652f\u4ed8\u4efb\u4f55\u8d39\u7528\uff1bWinCE\u662f\u5fae\u8f6f\u7684\u5546\u7528\u5d4c\u5165\u5f0f\u64cd\u4f5c\u7cfb\u7edf\uff0c\u4f7f\u7528\u5b83\u9700\u8981\u652f\u4ed8 WinCE\u53ca\u5176\u5f00\u53d1\u73af\u5883\u7684\u8d39\u7528\uff0c\u5f00\u53d1\u51fa\u6765\u7684\u6bcf\u5957\u4ea7\u54c1\u4e5f\u9700\u4ea4\u7eb3\u4e00\u5b9a\u8d39\u7528\u3002uc\/os\u2014II\u7cfb\u7edf\uff0c\u53ef\u4ee5\u514d\u8d39\u7528\u4e8e\u5b66\u4e60\u6216\u79d1\u7814\uff0c\u4f46\u5f00\u53d1\u5546\u4f7f\u7528\u4ea7\u54c1\u6216\u9500\u552e\u90fd\u662f\u6536\u8d39\u7684\u3002<\/p>\n<p>\u3000\u3000(2)\u5f00\u653e\u6027\u6bd4\u8f83\uff1aLinux\u662f\u6e90\u4ee3\u7801\u5b8c\u5168\u5f00\u653e\u7684\u64cd\u4f5c\u7cfb\u7edf\uff0c\u53ef\u4ee5\u81ea\u7531\u4e0b\u8f7d\uff0c\u5e76\u4e14\u5728\u9075\u5faaGPL\u58f0\u660e\u7684\u524d\u63d0\u4e0b\u53ef\u4ee5\u81ea\u7531\u5730\u4fee\u6539\u3001\u79fb\u690d\uff0c\u4e3a\u7cfb\u7edf\u7684\u5f00\u53d1\u548c\u8c03\u8bd5\u5e26\u6765\u6781\u5927\u7684\u4fbf\u5229\uff1bwinCE\u662f\u90e8\u5206\u6e90\u7801\u5f00\u653e\u7684\u5546\u7528\u64cd\u4f5c\u7cfb\u7edf\uff0c\u5982\u679c\u8981\u4fee\u6539\u5176\u4e2d\u7684\u4ee3\u7801\uff0c\u9700\u83b7\u5f97\u5fae\u8f6f\u516c\u53f8\u7684\u6388\u6743\uff1buc\/os\u2014II\u4e5f\u662f\u5f00\u653e\u7684\u5b9e\u65f6\u64cd\u4f5c\u7cfb\u7edf\u3002<\/p>\n<p>\u3000\u3000(3)\u6587\u4ef6\u7cfb\u7edf\u7684\u6bd4\u8f83\uff1aLinux\u652f\u6301\u7edd\u5927\u90e8\u5206\u6587\u4ef6\u7cfb\u7edf\uff0c\u53ea\u9700\u9009\u62e9\u76f8\u5e94\u7684\u6587\u4ef6\u7cfb\u7edf\u5373\u53ef\uff1b<\/p>\n<p>\u3000\u3000WinCE\u4ec5\u652f\u6301 Windows\u7cfb\u5217\u7684 FAT16\u3001\u6709\u9650\u6587\u4ef6\u7cfb\u7edf\uff1buc\/os\u2014II\u672c\u8eab\u6ca1\u6709\u5305\u62ec\u6587\u4ef6\u7cfb\u7edf\uff0c\u9700\u8d2d\u4e70\u6216\u79fb\u690d\u3002Linux\u4e0e ARM\u5904\u7406\u5668\u4ece\u4ee5\u4e0a\u53ef\u4ee5\u770b\u51fa\uff0cLinux\u7cfb\u7edf\u5728\u8bf8\u591a\u65b9\u9762\u90fd\u5b58\u5728\u4f18\u52bf\uff0c\u800c\u4e14\u672c\u8eab\u7684 ARM\u5904\u7406\u5668\u4e0e Linux\u4e5f\u6709\u7740\u7d27\u5bc6\u7684\u8054\u7cfb\u3002\u56e0\u6b64\u91c7\u7528 Linux\u64cd\u4f5c\u7cfb\u7edf\u3002<\/p>\n<p>\u3000\u3000\u5178\u578b\u7684\u5d4c\u5165\u5f0f Web\u670d\u52a1\u5668\u6709 Boa\u548c thttpd\u4e24\u79cd\uff0c\u5b83\u4eec\u548c Apache\u7b49\u9ad8\u6027\u80fd\u7684 Web\u670d\u52a1\u5668\u4e3b\u8981\u7684\u533a\u522b\u5728\u4e8e\u5b83\u4eec\u4e00\u822c\u662f\u5355\u8fdb\u7a0b\u670d\u52a1\u5668\uff0c\u53ea\u6709\u5728\u5b8c\u6210\u4e00\u4e2a\u7528\u6237\u8bf7\u6c42\u540e\u624d\u80fd\u54cd\u5e94\u53e6\u4e00\u4e2a\u7528\u6237\u7684\u8bf7\u6c42\uff0c\u800c\u65e0\u6cd5\u5e76\u53d1\u54cd\u5e94\uff0c\u4f46\u8fd9\u5728\u5d4c\u5165\u5f0f\u8bbe\u5907\u7684\u5e94\u7528\u573a\u5408\u91cc\u5df2\u7ecf\u8db3\u591f\u4e86\u3002Boa\u662f\u4e00\u4e2a\u975e\u5e38\u5c0f\u5de7\u7684 Web\u670d\u52a1\u5668\uff0c\u53ef\u6267\u884c\u4ee3\u7801\u53ea\u6709\u7ea660KB\u3002\u5b83\u662f\u4e00\u4e2a\u5355\u4efb\u52a1 Web\u670d\u52a1\u5668\uff0c\u53ea\u80fd\u4f9d\u6b21\u5b8c\u6210\u7528\u6237\u7684\u8bf7\u6c42\uff0c\u800c\u4e0d\u4f1a fork\u51fa\u65b0\u7684\u8fdb\u7a0b\u6765\u5904\u7406\u5e76\u53d1\u8fde\u63a5\u8bf7\u6c42\u3002\u4f46 Boa\u652f\u6301 CGI\uff0c\u80fd\u591f\u4e3a CGI\u7a0b\u5e8ffork\u51fa\u4e00\u4e2a\u8fdb\u7a0b\u6765\u6267\u884c\u3002Boa\u7684\u8bbe\u8ba1\u76ee\u6807\u662f\u901f\u5ea6\u548c\u5b89\u5168\uff0c\u5728\u5176\u7ad9\u70b9\u516c\u5e03\u7684\u6027\u80fd\u6d4b\u9a8c\u4e2d\uff0cBoa\u7684\u6027\u80fd\u8981\u597d\u4e8e Apache\u670d\u52a1\u5668\u3002\u7ecf\u8fc7\u4e0a\u8ff0\u7684\u5bf9\u6bd4\u548c\u5224\u65ad\uff0c\u9009\u62e9Boa\u4f5c\u4e3a\u7cfb\u7edf\u7684\u5d4c\u5165\u5f0f\u670d\u52a1\u5668\u3002<\/p>\n<p>\u3000\u3000\u7efc\u5408\u4ee5\u4e0a\u7684\u8ba8\u8bba\u4ee5\u53ca\u9009\u62e9\uff0c\u6839\u636e\u7cfb\u7edf\u7684\u5b9e\u9645\u9700\u6c42\uff0c\u6700\u7ec8\u786e\u5b9a\u4e86\u91c7\u7528 S3C2410X\u4e3a\u6838\u5fc3\u5904\u7406\u5668\uff0cLinux\u4e3a\u5d4c\u5165\u5f0f\u64cd\u4f5c\u7cfb\u7edf\uff0cboa\u4e3a\u670d\u52a1\u5668\u4ee5\u53ca\u76f8\u5e94\u7684 http\u6d4f\u89c8\u5668\u7684\u7cfb\u7edf\u8bbe\u8ba1\u65b9\u6848\u3002<\/p>\n<p><img src=http:\/\/file.elecfans.com\/web1\/M00\/81\/09\/o4YBAFwtsJmABlAPAAABH5TBm-I074.jpg \/><\/p>\n<p>\u3000\u3000\u6211\u4eec\u6240\u4ecb\u7ecd\u7684\u786c\u4ef6\u5e73\u53f0\u662f\u57fa\u4e8e ARM\u4f53\u7cfb\u7ed3\u6784\uff0c\u7531\u5317\u4eac\u535a\u521b\u5174\u4e1a\u79d1\u6280\u6709\u9650\u516c\u53f8\u5f00\u53d1\u7684UP-NetARM2410-S\u5b9e\u9a8c\u4eea\u5668\u3002 UP-NetARM2410-S\u7684 CPU\u4e3a ARM920T\u5185\u6838\u7684\u4e09\u661fS3c2410\u82af\u7247\uff0c\u7531\u4e8e\u6709 MMU\uff08\u5185\u5b58\u7ba1\u7406\u5355\u5143\uff09\u53ef\u4ee5\u8fd0\u884c\u6807\u51c6\u7684 ARM-LINUX\u5185\u6838\u3002\u901a\u8fc7\u8fd9\u4e2a\u5e73\u53f0\uff0c\u6211\u4eec\u53ef\u4ee5\u5b9e\u73b0\u5d4c\u5165\u5f0f LINUX\u4e2d\u7684\u9488\u5bf9\u65e0 MMU\u7684\u5f00\u53d1\u8fc7\u7a0b\u3002<\/p>\n<p>\u3000\u3000\u901a\u5e38\u7684\u5d4c\u5165\u5f0f\u8bbe\u5907\u7684\u786c\u4ef6\u67b6\u6784\u662f\u4ee5\u5d4c\u5165\u5f0f\u5fae\u5904\u7406\u5668\u4e3a\u6838\u5fc3\uff0c\u901a\u8fc7CPU\u6269\u5c55\u63a5\u53e3\u4ee5\u53ca\u5e73\u53f0\u786c\u4ef6\u7684\u652f\u6301\uff0c\u628a\u4f17\u591a\u7684\u5916\u8bbe\u5355\u5143\u96c6\u6210\u5230\u6574\u4e2a\u7cfb\u7edf\u4e2d\uff0c\u5e76\u901a\u8fc7CPLD\u7b49\u903b\u8f91\u8f6c\u6362\u5668\u4ef6\u548c\u5176\u4ed6\u786c\u4ef6\u7535\u8def\u5b8c\u6210\u5bf9\u5916\u8bbe\u6a21\u5757\u8fdb\u884c\u8bfb\u5199\u548c\u63a7\u5236\u64cd\u4f5c\u3002\u57fa\u4e8eS3C2410\u7684\u786c\u4ef6\u5e73\u53f0\u8bbe\u8ba1\u6700\u4e3b\u8981\u7684\u5de5\u4f5c\u662f\u5916\u56f4\u7535\u8def\u7684\u8bbe\u8ba1\uff0c\u5305\u62ec\u7cfb\u7edf\u603b\u7ebf\u3001\u7247\u9009\u3001\u5b58\u50a8\u7cfb\u7edf\u3001\u8f93\u5165\u548c\u8f93\u51fa\u8bbe\u8ba1\u3002\u7531\u4e8eS3C24l0\u7247\u4e0a\u96c6\u6210\u4e86\u5f88\u591a\u8bbe\u5907\u7684\u63a7\u5236\u5668\uff0c\u5916\u56f4\u7535\u8def\u7684\u8bbe\u8ba1\u53d8\u5f97\u5f88\u7b80\u5355\u3002\u672c\u7cfb\u7edf\u5229\u7528S3C2410\u51fa\u8272\u7684\u5185\u6838\u6027\u80fd\u548c\u4e30\u5bcc\u7684\u5916\u90e8\u63a5\u53e3\u6784\u9020\u4e00\u4e2a\u5d4c\u5165\u5f0f\u7cfb\u7edf\u5e73\u53f0\u3002\u4e0b\u56fe3.1\u8868\u793a\u4e86\u672c\u6587\u6240\u8bbe\u8ba1\u7684\u5d4c\u5165\u5f0fWeb\u670d\u52a1\u5668\u7684\u786c\u4ef6\u7ed3\u6784\u6846\u56fe\u3002<\/p>\n<p><img src=http:\/\/file.elecfans.com\/web1\/M00\/81\/09\/o4YBAFwtsJmAfwcQAAAu_yq9oDU559.png \/><\/p>\n<p><img src=http:\/\/file.elecfans.com\/web1\/M00\/81\/09\/o4YBAFwtsJqAZhg3AAATqXRo5fA796.png \/><\/p>\n<p>\u3000\u3000\u786c\u4ef6\u590d\u4f4d\u7535\u8def\u7531IMP811T\u6784\u6210\uff0c\u5b9e\u73b0\u5bf9\u7535\u6e90\u7535\u538b\u7684\u76d1\u63a7\u548c\u624b\u52a8\u590d\u4f4d\u64cd\u4f5c\u30022410-S\u4e3b\u677f\u590d\u4f4d\u7535\u8def\u8bbe\u7f6e\u4e13\u7528\u903b\u8f91\uff1aIMP811T\u7684\u590d\u4f4d\u7535\u5e73\u53ef\u4ee5\u4f7fCPUJTAG\uff08nTRST\u548c\u677f\u7ea7\u7cfb\u7edf\uff08nRESET\uff09\u5168\u90e8\u590d\u4f4d\uff1b\u6765\u81ea\u4eff\u771f\u5668\u7684ICE_nSRST\u4fe1\u53f7\u53ea\u80fd\u4f7f\u677f\u7ea7\u590d\u4f4d\uff1b\u6765\u81ea\u4eff\u771f\u5668\u7684ICE_nTRST\u53ef\u4ee5\u4f7fJTAG\uff08nTRST\uff09\u590d\u4f4d\uff0c\u901a\u8fc7\u8df3\u7ebf\u9009\u62e9\u662f\u5426\u4f7f\u677f\u7ea7nRESET\u590d\u4f4d\u3002nRESET\u53cd\u76f8\u540e\u5f97\u5230RESET \u4fe1\u53f7\u3002\u786c\u4ef6\u590d\u4f4d\u7535\u8def\u5982\u56fe3.3\u6240\u793a\u3002<\/p>\n<p><img src=http:\/\/file.elecfans.com\/web1\/M00\/81\/09\/o4YBAFwtsJqAVtVYAAAS1-8NjVg103.png \/><\/p>\n<p><img src=http:\/\/file.elecfans.com\/web1\/M00\/81\/09\/o4YBAFwtsJqATjIYAAABH5TBm-I925.jpg \/><\/p>\n<p>\u3000\u3000Boa \u662f\u4e00\u6b3e\u5355\u4efb\u52a1\u7684HTTP \u670d\u52a1\u5668, \u4e0e\u5176\u4ed6\u4f20\u7edf\u7684 Web \u670d\u52a1\u5668\u4e0d\u540c\u7684\u662f\u5f53\u6709\u8fde\u63a5\u8bf7\u6c42\u5230\u6765\u65f6, \u5b83\u5e76\u4e0d\u4e3a\u6bcf\u4e2a\u8fde\u63a5\u5355\u72ec\u521b\u5efa\u8fdb\u7a0b, \u4e5f\u4e0d\u901a\u8fc7\u590d\u5236\u81ea\u8eab\u8fdb\u7a0b\u6765\u5904\u7406\u591a\u94fe\u63a5, \u800c\u662f\u901a\u8fc7\u5efa\u7acb HTTP \u8bf7\u6c42\u5217\u8868\u6765\u5904\u7406\u591a\u8def HTTP \u8fde\u63a5\u8bf7\u6c42, \u540c\u65f6\u5b83\u53ea\u4e3a CGI \u7a0b\u5e8f\u521b\u5efa\u65b0\u7684\u8fdb\u7a0b,\u8fd9\u6837\u5c31\u5728\u6700\u5927\u7a0b\u5ea6\u4e0a\u8282\u7701\u4e86\u7cfb\u7edf\u8d44\u6e90, \u8fd9\u5bf9\u5d4c\u5165\u5f0f\u7cfb\u7edf\u6765\u8bf4\u81f3\u5173\u91cd\u8981\u3002\u540c\u65f6\u5b83\u8fd8\u5177\u6709\u81ea\u52a8\u751f\u6210\u76ee\u5f55\u3001\u81ea\u52a8\u89e3\u538b\u6587\u4ef6\u7b49\u529f\u80fd, \u56e0\u6b64 Boa \u5177\u6709\u5f88\u9ad8\u7684 HTTP \u8bf7\u6c42\u5904\u7406\u901f\u5ea6\u548c\u6548\u7387, \u5728\u5d4c\u5165\u5f0f\u7cfb\u7edf\u4e2d\u5177\u6709\u5f88\u9ad8\u7684\u5e94\u7528\u4ef7\u503c\u3002<\/p>\n<p>\u3000\u3000\u5d4c\u5165\u5f0f Web \u670d\u52a1\u5668 Boa \u548c\u666e\u901a Web \u670d\u52a1\u5668\u4e00\u6837, \u80fd\u591f\u5b8c\u6210\u63a5\u6536\u5ba2\u6237\u7aef\u8bf7\u6c42\u3001\u5206\u6790\u8bf7\u6c42\u3001\u54cd\u5e94\u8bf7\u6c42\u3001\u5411\u5ba2\u6237\u7aef\u8fd4\u56de\u8bf7\u6c42\u7ed3\u679c\u7b49\u4efb\u52a1\u3002\u5b83\u7684\u5de5\u4f5c\u8fc7\u7a0b\u4e3b\u8981\u5305\u62ec\uff1a<\/p>\n<p>\u3000\u3000( a) \u5b8c\u6210 Web \u670d\u52a1\u5668\u7684\u521d\u59cb\u5316\u5de5\u4f5c, \u5982\u521b\u5efa\u73af\u5883\u53d8\u91cf\u3001\u521b\u5efa TCP \u5957\u63a5\u5b57\u3001\u7ed1\u5b9a\u7aef\u53e3\u3001\u5f00\u59cb\u4fa6\u542c\u3001\u8fdb\u5165\u5faa\u73af\u7ed3\u6784, \u4ee5\u53ca\u7b49\u5f85\u63a5\u6536\u5ba2\u6237\u6d4f\u89c8\u5668\u7684\u8fde\u63a5\u8bf7\u6c42\uff1b<\/p>\n<p>\u3000\u3000( b) \u5f53\u6709\u5ba2\u6237\u7aef\u8fde\u63a5\u8bf7\u6c42\u65f6,Web \u670d\u52a1\u5668\u8d1f\u8d23\u63a5\u6536\u5ba2\u6237\u7aef\u8bf7\u6c42, \u5e76\u4fdd\u5b58\u76f8\u5173\u8bf7\u6c42\u4fe1\u606f\uff1b<\/p>\n<p>\u3000\u3000( c) \u5728\u63a5\u6536\u5230\u5ba2\u6237\u7aef\u7684\u8fde\u63a5\u8bf7\u6c42\u4e4b\u540e,\u5206\u6790\u5ba2\u6237\u7aef\u8bf7\u6c42, \u89e3\u6790\u51fa\u8bf7\u6c42\u7684\u65b9\u6cd5\u3001URL \u76ee\u6807\u3001\u53ef\u9009\u7684\u67e5\u8be2\u4fe1\u606f\u53ca\u8868\u5355\u4fe1\u606f, \u540c\u65f6\u6839\u636e\u8bf7\u6c42\u505a\u51fa\u76f8\u5e94\u7684\u5904\u7406\uff1b<\/p>\n<p>\u3000\u3000( d)Web \u670d\u52a1\u5668\u5b8c\u6210\u76f8\u5e94\u5904\u7406\u540e, \u5411\u5ba2\u6237\u7aef\u6d4f\u89c8\u5668\u53d1\u9001\u54cd\u5e94\u4fe1\u606f, \u5173\u95ed\u4e0e\u5ba2\u6237\u673a\u7684TCP \u8fde\u63a5\u3002\u5d4c\u5165\u5f0f Web \u670d\u52a1\u5668 Boa \u6839\u636e\u8bf7\u6c42\u65b9\u6cd5\u7684\u4e0d\u540c\uff0c\u505a\u51fa\u4e0d\u540c\u7684\u54cd\u5e94\u3002\u5982\u679c\u8bf7\u6c42\u65b9\u6cd5\u4e3aHEAD\uff0c\u5219\u76f4\u63a5\u5411\u6d4f\u89c8\u5668\u8fd4\u56de\u54cd\u5e94\u9996\u90e8\uff1b\u5982\u679c\u8bf7\u6c42\u65b9\u6cd5\u4e3a GET\uff0c\u5219\u5728\u8fd4\u56de\u54cd\u5e94\u9996\u90e8\u7684\u540c\u65f6\uff0c\u5c06\u5ba2\u6237\u7aef\u8bf7\u6c42\u7684 URL \u76ee\u6807\u6587\u4ef6\u4ece\u670d\u52a1\u5668\u4e0a\u8bfb\u51fa\uff0c\u5e76\u4e14\u53d1\u9001\u7ed9\u5ba2\u6237\u7aef\u6d4f\u89c8\u5668\uff1b\u5982\u679c\u8bf7\u6c42\u65b9\u6cd5\u4e3a POST\uff0c\u5219\u5c06\u5ba2\u6237\u53d1\u9001\u8fc7\u6765\u7684\u8868\u5355\u4fe1\u606f\u4f20\u9001\u7ed9\u76f8\u5e94\u7684 CGI \u7a0b\u5e8f\uff0c\u4f5c\u4e3a CGI \u7684\u53c2\u6570\u6765\u6267\u884c CGI \u7a0b\u5e8f\uff0c\u5e76\u5c06\u6267\u884c\u7ed3\u679c\u53d1\u9001\u7ed9\u5ba2\u6237\u7aef\u6d4f\u89c8\u5668\u3002 Boa\u7684\u529f\u80fd\u5b9e\u73b0\u4e5f\u662f\u901a\u8fc7\u5efa\u7acb\u8fde\u63a5\u3001\u7ed1\u5b9a\u7aef\u53e3\u3001\u8fdb\u884c\u4fa6\u542c\u3001\u8bf7\u6c42\u5904\u7406\u7b49\u6765\u5b9e\u73b0\u7684\u3002<\/p>\n<p>\u3000\u3000\u7136\u540e\u8f93\u5165 make \u547d\u4ee4\u8fdb\u884c\u7f16\u8bd1\uff0c\u5728 src\u76ee\u5f55\u4e0b\u5c31\u4f1a\u751f\u6210 boa \u6587\u4ef6\u3002$ make\u7136\u540e\u5c06\u8be5\u6587\u4ef6\u6dfb\u52a0\u5230\u6587\u4ef6\u7cfb\u7edf\u4e2d\uff0c\u91cd\u65b0\u4e0b\u8f7d\u6587\u4ef6\u7cfb\u7edf\u3002\u5982\u679c\u4e0d\u5e78\u51fa\u73b0\u2015icky Linux kernelbug!\u2016\u7684\u9519\u8bef\uff0c\u8bf7\u5c06 src\u4e0b boa.c \u7684\u7b2c 226 \u884c\u6ce8\u91ca\u6389\uff0c\u91cd\u65b0\u7f16\u8bd1\u4e0b\u8f7d\u5373\u53ef\u3002<\/p>\n<p>\u3000\u3000\u4e3b\u8981\u662f\u914d\u7f6e boa \u670d\u52a1\u5668\u3002boa \u542f\u52a8\u65f6\u9700\u8981\u4e00\u4e2a\u914d\u7f6e\u6587\u4ef6f\uff0c\u8be5\u6587\u4ef6\u7684\u7f3a\u7701\u76ee\u5f55\u7531src\/defines.h \u6587\u4ef6\u7684 SERVER_ROOT \u5b9a\u4e49\uff0c\u6216\u8005\u5728\u542f\u52a8 boa\u7684\u65f6\u5019\u901a\u8fc7\u53c2\u6570\u2015-c\u2016\u6307\u5b9a\u3002\u5176\u4e2d\u6307\u5b9a\u7684\u9ed8\u8ba4\u76ee\u5f55\u662f\uff1a\/etc\/boa\/\u3002<\/p>\n<p>\u3000\u3000\u5728 PC \u673a\u6d4f\u89c8\u5668\u5730\u5740\u680f\u8f93\u5165\u76ee\u6807\u7cfb\u7edf\u7684 IP \u5730\u5740\uff08\uff09\uff0c\u8bbf\u95ee\u5b58\u5728\u4e8e\u76ee\u6807\u7cfb\u7edf\u4e2d\u7684\u7f51\u9875\u3002<\/p>\n<p>\u3000\u3000\u901a\u8fc7\u5bf9\u7cfb\u7edf\u7684\u5206\u6790\u4ee5\u53ca\u5bf9\u670d\u52a1\u5668\u7684\u4e86\u89e3\uff0c\u7cfb\u7edf\u786e\u5b9a\u4e86\u4ee5\u4e0b\u7684\u8f6f\u4ef6\u5f00\u53d1\u7cfb\u7edf\u65b9\u6848\uff0c\u5982\u56fe4.2 \u6240\u793a\u3002<\/p>\n<p>\u3000\u3000\u9a71\u52a8\u90e8\u5206\u4e3b\u8981\u6709\u4e24\u90e8\u5206\u7ec4\u6210\uff1a\u7535\u673a\u9a71\u52a8\u548c\u7f51\u5361\u9a71\u52a8\uff0c\u5176\u4e2d\u4ee5\u7535\u673a\u9a71\u52a8\u4e3a\u4e3b\u3002\u7531\u4e8e\u5728\u672c\u5957\u7cfb\u7edf\u8bbe\u8ba1\u4e2d\uff0c\u4e0d\u53ef\u80fd\u6bcf\u6b21\u5f00\u673a\u90fd\u8981\u7531\u64cd\u4f5c\u4eba\u5458\u5c06\u9a71\u52a8\u52a0\u5165\u5185\u6838\uff0c\u8fd9\u6837\u65e2\u4e0d\u65b9\u4fbf\u53c8\u8d39\u65f6\u8d39\u529b\uff0c\u6240\u4ee5\u7cfb\u7edf\u91c7\u7528\u5c06\u9a71\u52a8\u7f16\u8bd1\u8fdb\u5185\u6838\u7684\u6a21\u5f0f\u3002<\/p>\n<p><img src=http:\/\/file.elecfans.com\/web1\/M00\/81\/09\/o4YBAFwtsJuAdkn1AAABH5TBm-I489.jpg \/><\/p>\n<p>\u3000\u3000\u7531\u4e8e\/etc \u76ee\u5f55\u53ea\u5141\u8bb8\u8bfb\u4e0d\u5141\u8bb8\u5199\uff0c\u4f46\u6211\u4eec\u642d\u5efa\u7684 BOA\u670d\u52a1\u5668\u7684\u8fd0\u884c\u8981\u6c42\u5728\/etc\u76ee\u5f55\u4e0b\u6709 mime.types(\u7528\u6765\u6307\u660e\u4e0d\u540c\u6587\u4ef6\u7684\u6269\u5c55\u540d\u5bf9\u5e94\u7684 MIME \u7c7b\u578b)\u5e76\u4e14\u8fd8\u8981\u5728\/etc\/boa\/\u4e0b\u6709\u76f8\u5e94\u7684\u914d\u7f6e\u6587\u4ef6f\uff0c\u5219\u9700\u8981\u6211\u4eec\u91cd\u65b0\u751f\u6210\u6839\u6587\u4ef6\u7cfb\u7edf\u7b49\uff0c\u5c06\u6211\u4eec\u9700\u8981\u7684\u6587\u4ef6\u586b\u5230\u76f8\u5e94\u7684\u4f4d\u7f6e\uff0c\u7136\u540e\u518d\u91cd\u65b0\u751f\u6210\u955c\u50cf\u6587\u4ef6\u5e76\u70e7\u5199\u6587\u4ef6\u7cfb\u7edf\u3002<\/p>\n<p>\u3000\u3000\u5c06\u7f16\u5199\u597d\u7684html \u7a0b\u5e8f(\u540d\u79f0\u6539\u4e3a index.html,\u56e0\u4e3a\u8fd9\u662f\u8f93\u5165\u5730\u5740\u540e\u9ed8\u8ba4\u7684\u8bbf\u95ee\u6587\u4ef6) \u653e\u5230\u76ee\u5f55 var\/\u4e0b\u3002\u9700\u8981\u7684 c \u8bed\u8a00\u7a0b\u5e8f\u7528 arm-linux-gcc \u7f16\u8bd1\u751f\u6210\u76f8\u5e94\u7684 cgi \u7a0b\u5e8f\uff0c\u5230\u76ee\u5f55\/var\/www\/cgi-bin \u4e0b\u3002\u542f\u52a8 boa \u670d\u52a1\u5668\uff0c\u5728\u6839\u76ee\u5f55\u4e0b\u8f93\u5165 ifconfig \u547d\u4ee4\u53ef\u4ee5\u67e5\u627e\u5230\u670d\u52a1\u5668\u7684 ip \u5730\u5740\uff0c\u5728\u5ba2\u6237\u7aef\u7684\u5730\u5740\u680f\u8f93\u5165\u8be5\u5730\u5740\uff0c\u5c31\u53ef\u4ee5\u8bbf\u95ee\u5230\u76f8\u5e94\u7684\u7f51\u9875\uff0c\u901a\u8fc7\u8be5\u7f51\u9875\u7528\u6237\u53ef\u4ee5\u76d1\u63a7\u7535\u673a\u3002<\/p>\n<p>\u3000\u3000Linux \u4e0b\u7684\u76f4\u6d41\u7535\u673a\u7a0b\u5e8f\u5305\u62ec\u6a21\u5757\u9a71\u52a8\u7a0b\u5e8f\u548c\u5e94\u7528\u7a0b\u5e8f\u4e24\u90e8\u5206\u3002Module\u9a71\u52a8\u7a0b\u5e8f\u5b9e\u73b0\u4e86\u4ee5\u4e0b\u65b9\u6cd5\uff1a<\/p>\n<p>\u3000\u3000[1]\u00a0 \u5b59\u5929\u6cfd\uff0c\u8881\u6587\u83ca\uff0c\u5f20\u6d77\u5cf0.\u5d4c\u5165\u5f0f\u8bbe\u8ba1\u53caLinux\u9a71\u52a8\u5f00\u53d1\u6307\u5357\u2014\u57fa\u4e8eARM9 \u5904\u7406\u5668[M].\u5317\u4eac\uff1a\u7535\u5b50\u5de5\u4e1a\u51fa\u7248\u793e\uff0c2005<\/p>\n<p>\u3000\u3000[2]\u00a0 \u4e8e\u660e\uff0c\u8303\u4e66\u745e\uff0c\u66fe\u7965\u70e8.ARM9\u5d4c\u5165\u5f0f\u7cfb\u7edf\u8bbe\u8ba1\u4e0e\u5f00\u53d1\u6559\u7a0b[M].\u5317\u4eac\uff1a\u7535\u5b50\u5de5\u4e1a\u51fa\u7248\u793e\uff0c2006<\/p>\n<p>\u3000\u3000[3]\u00a0\u738b\u7530\u82d7.\u5d4c\u5165\u5f0f\u7cfb\u7edf\u8bbe\u8ba1\u4e0e\u5b9e\u4f8b\u5f00\u53d1[M].\u5317\u4eac\uff1a\u6e05\u534e\u5927\u5b66\u51fa\u7248\u793e\uff0c2003<\/p>\n<p>\u3000\u3000[5]\u00a0 \u5468\u7acb\u529f\u7b49. ARM\u5d4c\u5165\u5f0fLinux\u7cfb\u7edf\u6784\u5efa\u4e0e\u9a71\u52a8\u5f00\u53d1\u8303\u4f8b.\u5317\u4eac\uff1a\u5317\u4eac\u822a\u7a7a\u822a\u5929\u5927\u5b66\u51fa\u7248\u793e\uff0c2006<\/p>\n<p>\u3000\u3000[3] \u738b\u8fdb\u5fb7 \u7f16\u8457\u300a\u5d4c\u5165\u5f0f LINUX \u7a0b\u5e8f\u8bbe\u8ba1\u4e0e\u5e94\u7528\u6848\u4f8b\u300b \u4e2d\u56fd\u7535\u529b\u51fa\u7248\u793e 2007.5<\/p>\n<p>\u3000\u3000[4] \u90d1\u6155\u5fb7 \u7f16\u8457\u300a\u5d4c\u5165\u5f0f\u5fae\u578b\u8ba1\u7b97\u673a\u7cfb\u7edf\u5b9e\u4f8b\u6559\u7a0b-ARM \u4e0e LINUX\u300b \u79d1\u5b66\u51fa\u7248\u793e2006.7<\/p>\n<p><img src=http:\/\/file.elecfans.com\/web1\/M00\/81\/09\/o4YBAFwtsJyAfIQYAAABH5TBm-I875.jpg \/><\/p>\n<p>\u3000\u3000\u6587\u7ae0\u51fa\u5904\uff1a\u3010\u5fae\u4fe1\u53f7\uff1agh_c472c2199c88\uff0c\u5fae\u4fe1\u516c\u4f17\u53f7\uff1a\u5d4c\u5165\u5f0fARM\u3011\u6b22\u8fce\u6dfb\u52a0\u5173\u6ce8\uff01\u6587\u7ae0\u8f6c\u8f7d\u8bf7\u6ce8\u660e\u51fa\u5904\u3002<\/p>\n<p>\u3000\u3000\u968f\u7740\u6211\u56fd\u4fe1\u606f\u5316\u5efa\u8bbe\u901f\u5ea6\u52a0\u5feb\u4ee5\u53ca\u5404\u7ea7\u653f\u5e9c\u5bf9\u653f\u52a1\u4fe1\u606f\u5316\u5efa\u8bbe\u91cd\u89c6\u7a0b\u5ea6\u65e5\u8d8b\u63d0\u9ad8\uff0c\u653f\u5e9c\u884c\u4e1a\u4fe1\u606f\u5316\u5efa\u8bbe\u5448\u73b0\u84ec\u52c3\u53d1&#8230;.<\/p>\n<p>\u3000\u3000\u672c\u89c6\u9891\u4e3b\u8981\u8be6\u7ec6\u4ecb\u7ecd\u4e86\u5b58\u50a8\u670d\u52a1\u5668\u7684\u4f5c\u7528\uff0c\u5206\u522b\u662f\u6587\u4ef6\u5171\u4eab\u3001\u6570\u636e\u5907\u4efd\u3001\u7f51\u7edc\u6253\u5370\u3001\u591a\u5a92\u4f53\u6587\u4ef6\u5171\u4eab\u3001\u5a92\u4f53\u670d\u52a1\u5668&#8230;.<\/p>\n<p>\u3000\u3000\u8bbe\u8ba1\u786c\u4ef6\u52a0\u901f\u673a\u5236\uff0c\u89e3\u51b3\u8f6f\u4ef6\u5b9a\u4e49\u7f51\u7edc\uff0f\u7f51\u7edc\u529f\u80fd\u865a\u62df\u5316\uff08 SDN\/NFV\uff09\u67b6\u6784\u4e2d\u865a\u62df\u7f51\u7edc\u529f\u80fd\uff08VNF\uff09\u7684&#8230;.<\/p>\n<p>\u3000\u3000\u9488\u5bf9\u73b0\u9636\u6bb5\u53ef\u7528\u7761\u7720\u8111\u7535\u6570\u636e\u7686\u4e3a\u7c7b\u4e0d\u5e73\u8861\u5c0f\u6570\u636e\u96c6\uff0c\u6df1\u5ea6\u5b66\u4e60\u6a21\u578b\u7684\u76f4\u63a5\u8fc1\u79fb\u5e94\u7528\u6240\u53d6\u5f97\u7684\u5206\u671f\u6548\u679c\u8f83\u5dee\u7684\u95ee\u9898&#8230;.<\/p>\n<p>\u3000\u3000\u670d\u52a1\u5668\u901a\u8fc7wifi\u4e0b\u53d1\u547d\u4ee4\u7ed9\u8bbe\u5907\uff0c\u8bbe\u5907\u54cd\u5e94\u5f88\u53ca\u65f6\uff0c\u53ef\u662f\u8bbe\u5907\u72b6\u6001\u901a\u8fc7wifi\u4e0a\u4f20\u7ed9\u670d\u52a1\u5668\u5374\u5f88\u4e45\u4e14\u7ecf\u5e38\u65ad\u5f00<\/p>\n<p>\u3000\u3000WIFI\u95ee\u9898\uff1a\u670d\u52a1\u5668\u901a\u8fc7wifi\u4e0b\u53d1\u547d\u4ee4\u7ed9\u8bbe\u5907\uff0c\u8bbe\u5907\u54cd\u5e94\u5f88\u53ca\u65f6\uff0c\u53ef\u662f\u8bbe\u5907\u72b6\u6001\u901a\u8fc7wifi\u4e0a\u4f20\u7ed9\u670d\u52a1\u5668\u5374\u5f88\u4e45\uff0c\u4e14\u7ecf\u5e38\u65ad\u5f00\u4e3a\u5565 \u8c22\u8c22&#8230;<\/p>\n<p>\u3000\u3000NVIDIA\u7684\u80a1\u4ef7\u53bb\u5e74Q4\u5b63\u5ea6\u8dcc\u4e8654%\uff0c\u5bfc\u81f4NVIDIA\u80a1\u7968\u6210\u4e3a\u6807\u666e500\u6307\u6570\u4e2d\u7684\u6700\u5927\u8f93\u5bb6\uff0c\u800c\u5bfc\u81f4&#8230;.<\/p>\n<p>\u3000\u3000\u672c\u6587\u6863\u7684\u4e3b\u8981\u5185\u5bb9\u8be6\u7ec6\u4ecb\u7ecd\u7684\u662fLED\u63a7\u5236\u5361\u6559\u7a0b\u8be6\u7ec6\u57f9\u8bad\u8d44\u6599\u514d\u8d39\u4e0b\u8f7d\uff1a1.\u63a7\u5236\u5361\u7684\u4f7f\u7528\u573a\u5408\u8303\u56f4\uff0c2.\u63a7\u5236&#8230;.<\/p>\n<p>\u3000\u3000\u9488\u5bf9\u73b0\u9636\u6bb5\u5185\u6838\u7ea7\u653b\u51fb\u5bf9Android\u7cfb\u7edf\u5b8c\u6574\u6027\u7684\u5a01\u80c1\uff0c\u63d0\u51fa\u4e00\u79cd\u57fa\u4e8eARM\u865a\u62df\u5316\u6269\u5c55\u7684Android\u5185&#8230;.<\/p>\n<p>\u3000\u3000\u5728Android\u5e94\u7528\u7a0b\u5e8f\u5b89\u88c5\u5305\u7684\u53d1\u5e03\u3001\u4e0b\u8f7d\u8fc7\u7a0b\u4e2d\uff0c\u5f80\u5f80\u5f88\u5bb9\u6613\u53d7\u5230\u4e0b\u8f7d\u52ab\u6301\u653b\u51fb\u3002\u53d7\u5230\u5e38\u89c4\u4e0b\u8f7d\u52ab\u6301\u653b\u51fb\u7684&#8230;.<\/p>\n<p>\u3000\u3000MCU\u5e94\u7528\u6700\u4e3a\u5e7f\u6cdb\uff0c\u4e3b\u8981\u5229\u76ca\u4e8e\u5b83\u7684\u6210\u672c\u63a7\u5236\u4e0a\uff0c\u4f7f\u5b83\u80fd\u5728\u8bb8\u591a\u5bf9\u8ba1\u7b97\u80fd\u529b\u8981\u6c42\u4e0d\u90a3\u4e48\u9ad8\u7684\u5e94\u7528\u7acb\u8db3\u3002\u76f8\u4fe1\u5728\u672a&#8230;.<\/p>\n<p>\u3000\u3000\u672c\u89c6\u9891\u4e3b\u8981\u8be6\u7ec6\u4ecb\u7ecd\u4e86\u4e91\u670d\u52a1\u5668\u7684\u4f18\u70b9\uff0c\u5206\u522b\u662f\u7075\u6d3b\u6027\u3001\u9ad8\u6027\u80fd\u3001\u65b9\u4fbf\u6027\u3001\u6570\u636e\u5b89\u5168\u6027\u3001\u7a33\u5b9a\u6027\u3001\u65b9\u4fbf\u6027\u3001\u7f51\u7edc\u5b89&#8230;.<\/p>\n<p>\u3000\u3000\u4e5f\u4e0d\u662f\u8bf4\u82f1\u7279\u5c14\u548cAMD\u4ece\u6b64\u505c\u6ede\u4e0d\u524d\u3002\u4f46\u662f\u770b\u770b\u8fc7\u53bb8\u5e74\u4e2dARM\u82af\u7247\u7684\u8fdb\u5c55\u60c5\u51b5\uff0c\u4f8b\u5982Apple\u5728A\u7cfb\u5217\u4e0a&#8230;.<\/p>\n<p>\u3000\u3000\u4e91\u8ba1\u7b97\u4f5c\u4e3a\u4e00\u79cd\u65b0\u5174\u7684\u5546\u4e1a\u8ba1\u7b97\u6a21\u578b\u88ab\u63d0\u51fa\u4ee5\u6765\uff0c\u7ecf\u8fc7\u5b66\u672f\u754c\u4e0e\u4ea7\u4e1a\u754c\u7684\u4e0d\u65ad\u63a8\u8fdb\uff0c\u4e91\u8ba1\u7b97\u6b63\u9010\u6e10\u4ece\u7406\u8bba\u8d70\u5411\u5b9e\u8df5&#8230;.<\/p>\n<p>\u3000\u3000\u4e91\u8ba1\u7b97\u73af\u5883\u4e0b\u5bc6\u6587\u68c0\u7d22\u56f0\u96be\uff0c\u5df2\u6709\u7684\u53ef\u641c\u7d22\u52a0\u5bc6\u65b9\u6848\u5b58\u5728\u65f6\u95f4\u6548\u7387\u4f4e\u3001\u6587\u4ef6\u68c0\u7d22\u7d22\u5f15\u4e0d\u652f\u6301\u66f4\u65b0\u3001\u68c0\u7d22\u7ed3\u679c\u4e0d\u80fd\u5b9e&#8230;.<\/p>\n<p>\u3000\u3000Reda\u58f0\u660e\u79f0\uff0c\u201c\u8be5\u95ee\u9898\u8ba9\u5f88\u591a\u4eba\u610f\u8bc6\u5230\u514d\u8d39\u548c\u5f00\u6e90\u8f6f\u4ef6\u5bf9\u7f51\u7edc\u53ca\u5176\u4ed6\u57fa\u7840\u8bbe\u65bd\u7684\u5b8c\u6574\u6027\u4e0e\u53ef\u9760\u6027\u7684\u91cd\u8981\u6027\u3002\u548c&#8230;.<\/p>\n<p>\u3000\u3000\u65e5\u524d\uff0c\u534e\u4e3a\u5728\u5317\u4eac\u53ec\u5f00\u667a\u80fd\u8ba1\u7b97\u5927\u4f1a\u66a8\u4e2d\u56fd\u667a\u80fd\u8ba1\u7b97\u4e1a\u52a1\u6218\u7565\u53d1\u5e03\u4f1a\uff0c\u4f1a\u4e0a\u6b63\u5f0f\u5ba3\u5e03\u5176\u670d\u52a1\u5668\u4ea7\u54c1\u7ebf\u5347\u7ea7\u4e3a\u534e\u4e3a\u667a&#8230;.<\/p>\n<p>\u3000\u3000\u5168\u7403\u7b2c\u4e8c\u5927\u5e02\u573a\u7814\u7a76\u673a\u6784MarketsandMarkets\u6700\u65b0\u7814\u7a76\u62a5\u544a\u663e\u793a\uff0c2018\u5e74\u5168\u7403\u534a\u5bfc\u4f53IP\uff08&#8230;.<\/p>\n<p>\u3000\u3000\u7ee7\u63a8\u51fa\u9488\u5bf9\u81ea\u52a8\u9a7e\u9a76\u6c7d\u8f66\u8bbe\u8ba1\u7684\u5b89\u5168\u5f3a\u5316\u5904\u7406\u5668Cortex\uff0dA76AE\u540e\uff0c\u8f6f\u94f6\u65d7\u4e0b\u82f1\u56fd\u82af\u7247\u8bbe\u8ba1\u516c\u53f8ARM&#8230;.<\/p>\n<p>\u3000\u3000\u670d\u52a1\u5668\u3001\u5b58\u50a8\u5382\u5546\u5bf9\u4e8eARM\u53c8\u662f\u6301\u4ec0\u4e48\u6001\u5ea6\u5462\uff1f\u5766\u767d\u5730\u8bb2\uff0c\u5f53\u524d\u505aARM\u670d\u52a1\u5668\u7684\u5382\u5546\u786e\u5b9e\u4e0d\u591a\uff0c\u7b14\u8005\u7684\u91c7\u8bbf\u4e5f&#8230;.<\/p>\n<p>\u3000\u30001\u3001\u5f00\u5173\u7535\u6e90\u82af\u7247\uff0c\u5e38\u89c1\u7684\u4e3auc3842\u3002 2\u3001\u8fd0\u653e\uff0c\u5e38\u89c1\u7684\u5982LM324\u3001LM393\u7b49\u3002 3\u3001\u6570\u636e&#8230;.<\/p>\n<p>\u3000\u3000\u672c\u6587\u63cf\u8ff0\u4e86\u57fa\u4e8eIAP\u548c\u7f51\u53e3\u5347\u7ea7\u8be5\u5d4c\u5165\u5f0f\u7cfb\u7edf\u7684\u65b9\u6cd5\uff0c\u5176\u4e2d\u5904\u7406\u5668\u4e3aNXP\u516c\u53f8\u7684ARM Cortex-M3&#8230;.<\/p>\n<p>\u3000\u3000\u9996\u5148\uff0cjumpserver\u662f\u4ec0\u4e48\u5462\uff1fJumpserver \u662f\u4e00\u6b3e\u7531Python\u7f16\u5199\u5f00\u6e90\u7684\u8df3\u677f\u673a(\u5821\u5792&#8230;.<\/p>\n<p>\u3000\u3000\u65e0\u8bba\u662f\u624b\u52a8\u6267\u884c rsync \u8fd8\u662f\u628a rsync \u5ba2\u6237\u7aef\u53d1\u51fa\u7684\u6570\u636e\u540c\u6b65\u8bf7\u6c42\u547d\u4ee4\u505a\u6210\u5468\u671f\u6027\u4efb\u52a1\u8ba1\u5212\uff0c \u6bcf&#8230;.<\/p>\n<p>\u3000\u3000\u4ece\u652f\u6491\u5404\u79cd\u5927\u5c4f\u667a\u80fd\u8f66\u8f7d\u7cfb\u7edf\u7684 MCU\uff0c\u5230\u5b9e\u73b0 L2\/L3 \u751a\u81f3 L4\/L5 \u7ea7\u522b\u81ea\u52a8\u9a7e\u9a76\u7684\u82af\u7247\uff0c\u76ee\u524d&#8230;.<\/p>\n<p>\u3000\u3000\u76ee\u524dFPGA\u901a\u8fc7USB\u63a5\u53e3\u83b7\u53d6USB\u8bbe\u5907\u4e2d\u6570\u636e\u7684\u65b9\u6848\u5927\u81f4\u5206\u4e3a\u4e24\u5927\u7c7b\uff0c\u4e00\u7c7b\u4e3a\u5728FPGA\u5185\u90e8\u5b9e\u73b0USB\u8bbe&#8230;.<\/p>\n<p>\u3000\u3000\u6240\u8c13G\u53e3\u670d\u52a1\u5668\uff0c\u6307\u7684\u5c31\u662f\u63a5\u5165\u4e92\u8054\u7f51\u7684\u5e26\u5bbd\u662f1G\u4ee5\u4e0a\u3001\u4e14\u7f51\u5361\u5fc5\u987b\u662f\u5728\u5343\u5146\u4ee5\u4e0a\u7684\u670d\u52a1\u5668\uff0c\u53731G\u7aef\u53e3+1G\u5e26\u5bbd\u7684\u670d\u52a1\u5668\u3002\u79df\u7528\u8fd9\u6837\u7684&#8230;<\/p>\n<p>\u3000\u3000ROC-RK3308-CC\u8fd9\u6b3e\u677f\u5b50\u81f4\u529b\u4e8e\u6253\u9020AIoT\u7269\u8054\u7f51\u5e94\u7528\u5e73\u53f0\uff0c\u4eca\u5929\u697c\u4e3b\u7528\u624b\u8fb9\u7684gprs\u901a\u8baf\u6a21\u5757\u5728\u8fd9\u6b3e\u677f\u5b50\u4e0a\u505a\u4e86\u4e2a\u5c0f\u529f\u80fd\uff0c\u968f\u624b\u5206&#8230;<\/p>\n<p>\u3000\u3000Arm\u53d1\u5e03\u9996\u6b3e\u540c\u6b65\u591a\u7ebf\u7a0b\u67b6\u6784Cortex A65AE\uff0c\u7ee7\u7eed\u52a0\u529b\u81ea\u52a8\u9a7e\u9a76\u8ba1\u7b97<\/p>\n<p>\u3000\u3000\u65e9\u5728\u4eca\u5e749\u6708\uff0cArm\u5c31\u63a8\u51fa\u4e86\u65b0\u7684ArmSafetyReady\u8ba1\u5212\uff0c\u65e8\u5728\u4e3a\u81ea\u52a8\u9a7e\u9a76\u6c7d\u8f66\u5f00\u53d1\u89e3\u51b3\u65b9\u6848\uff0c\u8fd8&#8230;.<\/p>\n<p>\u3000\u3000\u636eSecurityToday 12\u670826\u65e5\u62a5\u9053\uff0c2018\u5e74\u53d1\u751f\u4e86\u53f2\u4e0a\u5f71\u54cd\u4eba\u6570\u6700\u591a\u7684\u6570\u636e\u6cc4\u6f0f\u4e8b\u4ef6\uff0c\u8138\u4e66&#8230;.<\/p>\n<p>\u3000\u3000\u9488\u5bf9\u4e91\u670d\u52a1\u5668\u4e0a\u6570\u636e\u9a8c\u8bc1\u6548\u7387\u4f4e\u7684\u95ee\u9898\uff0c\u4e3a\u80fd\u591f\u5728\u6b63\u786e\u6267\u884c\u7528\u6237\u6307\u4ee4\u7684\u60c5\u51b5\u4e0b\u4f9d\u7136\u4fdd\u6301\u5bf9\u6570\u636e\u7684\u9ad8\u6548\u9a8c\u8bc1\uff0c\u6784\u9020\u4e86&#8230;.<\/p>\n<p>\u3000\u3000\u534e\u4e3a\u63a8\u65b0\u4e00\u4ee3Arm\u67b6\u6784\u670d\u52a1\u5668\u5904\u7406\u5668 \u5c55\u73b0\u5f3a\u5927\u6280\u672f\u5b9e\u529b\u4e5f\u52a0\u6df1\u4e0e\u53f0\u79ef\u7535\u5408\u4f5c\u5173\u7cfb<\/p>\n<p>\u3000\u3000\u534e\u4e3a\u63a8\u51fa\u65b0\u4e00\u4ee3\u4ee5Arm\u67b6\u6784\u4e3a\u4e3b\u7684\u670d\u52a1\u5668\u5904\u7406\u5668\uff0c\u91c7\u75287nm\u5236\u7a0b\uff0c\u4ea7\u54c1\u578b\u53f7Hi1620\uff0c\u4f9d\u636e\u76ee\u524d\u516c\u5e03\u8baf\u606f&#8230;.<\/p>\n<p>\u3000\u3000\u63cf\u8ff0 This TI Design (TIDEP0047) is a reference platform &#8230;<\/p>\n<p>\u3000\u3000tci6638k2k ARM A15\u4e0e DSP core\u4e4b\u95f4\u901a\u4fe1\u673a\u5236\u539f\u7406\u662f\u4ec0\u4e48<\/p>\n<p>\u3000\u3000\u8bf7\u6559ti\u6280\u672f\u4e13\u5bb6\uff1a \u770b\u4e86keystone 2 &#8212;&#8211;tci6638k2k\u7684\u786c\u4ef6\u67b6\u6784\uff0c\u5305\u62ec\u4e864\u7247arm a15\u4e0e1\u7247c6678 DSP \uff0c \u5176\u4e2ddsp\u5305\u542b\u4e868\u4e2acore\u3002&#8230;<\/p>\n<p>\u3000\u3000\u6211\u6b63\u9762\u4e34\u7740Vivado\u7684flexera lmtools\u7684\u4e00\u4e9b\u95ee\u9898\u3002 \u8bb8\u53ef\u8bc1\u670d\u52a1\u5668\u65f6\u4e0d\u65f6\u5730\u505c\u673a\u3002 \u6211\u5728Windows 2012\u670d\u52a1\u5668\u4e0a\u8fd0\u884c\u4e86\u4e24\u4e2a\u7248\u672c\u7684fle&#8230;<\/p>\n<p>\u3000\u3000\u6211\u5c06flexera\u8bb8\u53ef\u8bc1\u5de5\u5177\u4e0b\u8f7d\u5230\u6211\u7684\u670d\u52a1\u5668\u4ee5\u914d\u7f6e\u8bb8\u53ef\u8bc1\u7ba1\u7406\u5668\u3002 \u5728\u6b64\u8fc7\u7a0b\u4e2d\uff0c\u6211\u5fc5\u987b\u6d4f\u89c8\u5230lmgrd\uff0c\u8bb8\u53ef\u8bc1\u6587\u4ef6\u548c\u65e5\u5fd7\u6587\u4ef6\u3002 \u6211\u6ca1\u6709&#8230;<\/p>\n<p>\u3000\u3000\u4f7f\u7528J-FLASH ARM\u7ed9STM32F103\u70e7\u5199\u7a0b\u5e8f\u4f46\u662f\u51fa\u73b0\u4e0b\u9762\u7684\u95ee\u9898\u662f\u4ec0\u4e48\u539f\u56e0\uff1f\u8be5\u600e\u4e48\u89e3\u51b3\u5462\uff1f &#8230;<\/p>\n<p>\u3000\u3000\u8fd9\u6b3e\u82af\u7247\u5df2\u662f\u534e\u4e3a\u7684\u7b2c\u56db\u4ee3\u670d\u52a1\u5668\u5e73\u53f0\uff0c\u8be5\u6b3e\u82af\u7247\u5c01\u88c5\u5c3a\u5bf8\u8fbe60\u00d775\u6beb\u7c73\uff0c\u529f\u8017\u8303\u56f4100-200W\uff0c\u6700\u591a&#8230;.<\/p>\n<p>\u3000\u3000\u63cf\u8ff0 The TIDA-00738 TI design demonstrates a unique approach for extending the current measurement range using&#8230;<\/p>\n<p>\u3000\u3000\u4ece\u5177\u4f53\u4ea7\u54c1\u5f62\u6001\u770b\uff0c\u591a\u8282\u70b9\u3001\u673a\u67b6\u7c7b\u670d\u52a1\u5668\u589e\u957f\u5341\u5206\u7a33\u5065\uff0c\u9500\u552e\u989d\u5206\u522b\u540c\u6bd4\u589e\u957f75.2%\u548c31.1%\u3002\u5200\u7247\u548c&#8230;.<\/p>\n<p>\u3000\u3000\u8bf7\u95ee\u5728ATOLLIC TRUESTUDIO\u5f00\u53d1\u5de5\u5177\u5982\u4f55\u4f7f\u7528JLINK\u8c03\u8bd5<\/p>\n<p>\u3000\u3000\u5df2\u7ecf\u5728\u8c03\u8bd5\u914d\u7f6e\u4e2d\u5c06\u8c03\u8bd5\u63a2\u5934\u201d\u8bbe\u7f6e\u4e3aSEGGER J-LINK \u4f46\u662f\u70b9\u51fb\u8c03\u8bd5\u6309\u94ae\uff0c\u5f39\u51fa\u542f\u52a8GDB\u670d\u52a1\u5668\u9519\u8bef\uff0c\u6ca1\u6709\u53d1\u73b0\u6267\u884c\uff0c\u8bf7&#8230;<\/p>\n<p>\u3000\u3000\u5bf9\u4e8e\u4e00\u5957MES\u7cfb\u7edf\uff0c\u6211\u4eec\u4e0d\u4ec5\u8981\u770b\u5230\u5b83\u8868\u9762\u4e0a\u6709\u54ea\u4e9b\u529f\u80fd\uff0c\u66f4\u91cd\u8981\u7684\u662f\u8981\u770b\u5230MES\u7cfb\u7edf\u7684\u5185\u90e8\u8fd0\u884c\u903b\u8f91\uff0c\u5c31\u50cf&#8230;.<\/p>\n<p>\u3000\u3000\u672c\u6587\u6863\u7684\u4e3b\u8981\u5185\u5bb9\u8be6\u7ec6\u4ecb\u7ecd\u7684\u662fLinux\u64cd\u4f5c\u7cfb\u7edf\u7684\u56db\u9053\u6d4b\u8bd5\u9898\u548c\u7b54\u6848\u6982\u8ff0\u3002<\/p>\n<p>\u3000\u3000\u963f\u91cc\u5df4\u5df4\u518d\u5ea6\u5f00\u653e\u4e00\u4efd\u8ba1\u7b97\u673a\u96c6\u7fa4\u7684\u771f\u5b9e\u6570\u636e\u96c6\uff08Alibaba Cluster Data V2018\uff09<\/p>\n<p>\u3000\u3000\u7a76\u7adf\u4ec0\u4e48\u662f DAG\uff1f\u79bb\u7ebf\u8ba1\u7b97\u4efb\u52a1\uff0c\u4f8b\u5982 Map Reduce\u3001Hadoop\u3001Spark\u3001Flink &#8230;.<\/p>\n<p>\u3000\u3000\u540c\u65f6\uff0c\u65b0\u7684\u5904\u7406\u5668\u4fdd\u6301\u4e86Arm\u5bf9Cortex-A76AE\u6240\u5439\u6367\u7684\u5b89\u5168\u6027\u80fd\u3002\u8fd9\u4e2a\u540d\u4e3a\u201cSplit Loc&#8230;.<\/p>\n<p>\u3000\u300012\u670821\u65e5\uff0c\u534e\u4e3a\u4e8e\u5317\u4eac\u53ec\u5f00\u53d1\u5e03\u4f1a\uff0c\u516c\u5e03\u5176\u667a\u80fd\u8ba1\u7b97\u6218\u7565\uff0c\u6b63\u5f0f\u5ba3\u5e03\u5176\u670d\u52a1\u5668\u4ea7\u54c1\u7ebf\u5347\u7ea7\u4e3a\u534e\u4e3a\u667a\u80fd\u8ba1\u7b97\u4e1a\u52a1&#8230;.<\/p>\n<p>\u3000\u3000\u800c\u5bf9\u4e8e\u4e1a\u754c\u5173\u6ce8\u7684\u670d\u52a1\u5668\u82af\u7247\uff0c\u534e\u4e3a\u8868\u793a\u5c06\u57282019\u5e74\u63a8\u51fa\u3002\u91c7\u7528\u53f0\u79ef\u75357nm\u5de5\u827a\u5236\u9020\uff0c\u5728ARMv8\u67b6\u6784\u7684&#8230;.<\/p>\n<p>\u3000\u3000V8 \u67b6\u6784\u662f 2011 \u5e74 ARM \u63a8\u51fa\u7684 RISC\uff08\u7cbe\u7b80\u6307\u4ee4\u96c6\u5904\u7406\u5668\uff09\u5e95\u5c42\u67b6\u6784\uff0c\u800c A65 \u662f\u4e00\u7c7b&#8230;.<\/p>\n<p>\u3000\u3000\u8fd1\u65e5\uff0cArm\u53d1\u5e03\u4e86\u4e00\u7cfb\u5217IP\u4ee5\u4fdd\u62a4\u82af\u7247\u514d\u53d7\u7269\u7406\u653b\u51fb\uff0c\u8be5\u7cfb\u5217\u6269\u5c55\u4e86Arm\u7684\u5b89\u5168IP\u4ea7\u54c1\u7ec4\u5408\uff0c\u4e3a\u6240\u6709\u7269\u8054&#8230;.<\/p>\n<p>\u3000\u3000\u8981\u8bf4\u95ee\u9898\uff0c\u4e09\u56db\u5341\u5e74\u524d\u95ee\u9898\u66f4\u591a\uff0c\u516b\u5341\u5e74\u4ee3\u7684\u516c\u77e5\u8bb2\u558a\u7684\u662f\u201c\u201d\uff0c\u4f46\u4e2d\u56fd\u6ca1\u6709\u5b8c\u86cb\uff0c\u8fd8\u662f\u8d70\u8fc7\u6765\u4e86\u3002\u98ce\u7269\u957f\u5b9c&#8230;.<\/p>\n<p>\u3000\u3000\u4ece\u8fd9\u6b21\u534e\u4e3a\u5ba3\u5e03\u6210\u7acb\u667a\u80fd\u8ba1\u7b97\u4e1a\u52a1\u90e8\uff0c\u540c\u65f6\u5c06\u53d1\u5e03ARM\u67b6\u6784\u670d\u52a1\u5668\u82af\u7247\uff0c\u800c\u4e14\u5b83\u6ca1\u6709\u5728\u5df2\u53d6\u5f97\u5de8\u5927\u6210\u529f\u7684\u624b\u673a\u82af&#8230;.<\/p>\n<p>\u3000\u3000MES\u8f6f\u4ef6\u5373\u5236\u9020\u4f01\u4e1a\u751f\u4ea7\u8fc7\u7a0b\u6267\u884c\u7ba1\u7406\u8f6f\u4ef6\uff0c\u662f\u4e00\u5957\u9762\u5411\u5236\u9020\u4f01\u4e1a\u8f66\u95f4\u6267\u884c\u5c42\u7684\u751f\u4ea7\u4fe1\u606f\u5316\u7ba1\u7406\u7cfb\u7edf\u3002MES&#8230;.<\/p>\n<p>\u3000\u3000\u4fdd\u5b58\u4e2a\u5355\u636e\u8981\u597d\u51e0\u5206\u949f\uff0c\u5f88\u591a\u64cd\u4f5c\u90fd\u8d85\u65f6\uff0c\u5c24\u5176\u5230\u4e0b\u53484\u70b9\u5de6\u53f3\u5404\u79cd\u8d85\u65f6\uff0c\u6536\u6b3e\u4ec0\u4e48\u7684\u90fd\u6536\u4e0d\u4e86\uff0c\u67e5\u4e2a\u62a5\u8868\u4e00\u4e2a\u5c0f&#8230;.<\/p>\n<p>\u3000\u3000\u4ee3\u7406\u7b7e\u540d\u5728\u5927\u89c4\u6a21\u65e0\u7ebf\u5de5\u63a7\u7269\u8054\u7f51\u4e2d\u5e94\u7528\u5e7f\u6cdb\uff0c\u5229\u7528\u4ee3\u7406\u7b7e\u540d\u53ef\u4ee5\u5927\u5927\u63d0\u9ad8\u7b7e\u540d\u4e3b\u670d\u52a1\u5668\u7684\u6548\u7387\u3002\u4e3a\u9002\u5e94\u5e26\u5bbd\u53d7\u9650&#8230;.<\/p>\n<p>\u3000\u3000Arm\u4e2d\u56fdDesignStart\u201c\u5f00\u82af\u8ba1\u5212 \u52a9\u4f60\u5f00\u82af\u201d\u7cfb\u5217\u8def\u6f14\u518d\u6b21\u4e0a\u8def<\/p>\n<p>\u3000\u3000\u7ee7\u53a6\u95e8\u548c\u4e0a\u6d77\u7ad9\u4e4b\u540e\uff0c\u6b64\u6b21\u7cfb\u5217\u8def\u6f14\u6d3b\u52a8\u6765\u5230\u4e86\u6b66\u6c49\u3001\u897f\u5b89\u3001\u91cd\u5e86\u548c\u6210\u90fd\u8fd9\u56db\u5ea7\u4e2d\u56fd\u4e2d\u897f\u90e8\u534a\u5bfc\u4f53\u548c\u96c6\u6210\u7535\u8def\u4ea7\u4e1a&#8230;.<\/p>\n<p>\u3000\u3000ARM\u6b63\u5728\u5173\u6ce8\u8fd9\u4e9b\u524d\u6cbf\u7684\u5b58\u50a8\u6280\u672f\uff0c\u56e0\u4e3a\u5b83\u6709\u53ef\u80fd\u5bf9\u903b\u8f91\u7a7a\u95f4\u4ea7\u751f\u5de8\u5927\u7684\u98a0\u8986\u6027\uff0c\u5728\u786c\u4ef6\u548c\u8f6f\u4ef6\u5e73\u53f0\u5c42\u9762\u4e5f\u662f\u5982&#8230;.<\/p>\n<p>\u3000\u300012\u670821\u65e5\uff0c\u534e\u4e3a\u5728\u5317\u4eac\u53ec\u5f00\u7684\u667a\u80fd\u8ba1\u7b97\u5927\u4f1a\u66a8\u4e2d\u56fd\u667a\u80fd\u8ba1\u7b97\u4e1a\u52a1\u6218\u7565\u53d1\u5e03\u4f1a\u4e0a\uff0c\u534e\u4e3a\u5ba3\u5e03\u4e86\u5168\u65b0\u7684\u667a\u80fd\u8ba1\u7b97\u6218&#8230;.<\/p>\n<p>\u3000\u300032\u4f4dM0\u548cM4 NuMicro\u7cfb\u5217ARM\u5355\u7247\u673a\u7684\u4f7f\u7528\u624b\u518c\u514d\u8d39\u4e0b\u8f7d<\/p>\n<p>\u3000\u3000\u521d\u7ea7\u7bc7\u4ece\u521b\u5efa\u5f00\u53d1\u73af\u5883\u5f00\u59cb\u4e00\u6b65\u4e00\u6b65\u5f15\u5bfc\u5927\u5bb6\u719f\u6089NuMicro\u5bb6\u65cf\u82af\u7247\u5f00\u53d1\u73af\u5883\u7684\u642d\u5efa\uff0cBSP\u5e93\u7684\u7ed3\u6784\u3001\u4f7f&#8230;.<\/p>\n<p>\u3000\u3000\u636e\u5916\u5a92\u62a5\u9053\uff0cArm\u8fd1\u65e5\u5ba3\u5e03\uff0c\u5c06\u8fdb\u519b\u6c7d\u8f66\u81ea\u52a8\u9a7e\u9a76\u9886\u57df\uff0c\u5e76\u4f1a\u63a8\u51fa\u65b0\u6b3e\u9002\u5e94\u81ea\u52a8\u9a7e\u9a76\u7684\u5904\u7406\u5668\u4ea7\u54c1\u3002\u8be5\u5904\u7406\u5668\u88ab&#8230;.<\/p>\n<p>\u3000\u3000\u5fae\u5904\u7406\u5668\u57fa\u4e8eARM Cortex-A8\u5904\u7406\u5668\uff0c\u5728\u56fe\u50cf\uff0c\u56fe\u5f62\u5904\u7406\uff0c\u5916\u8bbe\u4ee5\u53caPROFIBUS\u7b49\u5de5\u4e1a\u63a5\u53e3\u9009\u9879\u65b9\u9762\u5f97\u5230\u4e86\u589e\u5f3a\u3002\u8be5\u5668\u4ef6\u652f\u6301\u9ad8\u7ea7\u64cd\u4f5c\u7cfb\u7edf\uff08HLOS\uff09.Linux\u548cAndroid\u53ef\u4ece\u5fb7\u5dde\u4eea\u5668\uff08TI\uff09\u514d\u8d39\u83b7\u53d6\u3002 AM3358-EP\u5fae\u5904\u7406\u5668\u5305\u542b\u7684\u5b50\u7cfb\u7edf\u5982\u6240\u793a\uff0c\u4e0b\u9762\u7b80\u8981\u8bf4\u660e\u4e86\u5404\u4e2a\u5b50\u7cfb\u7edf\uff1a \u5fae\u5904\u7406\u5668\u5355\u5143\uff08MPU\uff09\u5b50\u7cfb\u7edf\u57fa\u4e8eARM Cortex-A8\u5904\u7406\u5668\uff0cPowerVR SGX\u56fe\u5f62\u52a0\u901f\u5668\u5b50\u7cfb\u7edf\u63d0\u4f9b3D\u56fe\u5f62\u52a0\u901f\u529f\u80fd\u4ee5\u652f\u6301\u663e\u793a\u548c\u6e38\u620f\u7279\u6548\u3002 \u53efPRU-ICSS\u652f\u6301\u66f4\u591a\u5916\u8bbe\u63a5\u53e3\u548cPROFINET\uff0c\u4ee5\u53ca\u5176\u4ed6\/IP\uff0cPROFIBUS\uff0cEthernet Powerlink\uff0cSercos\u7b49\u5b9e\u65f6\u534f\u8bae\u3002\u6b64\u5916\uff0c\u51ed\u501fPRU-ICSS\u7684\u53ef\u7f16\u7a0b\u7279\u6027\u53ca\u5176\u5bf9\u5f15\u811a\uff0c\u4e8b\u4ef6\u548c\u6240\u6709\u7247\u4e0a\u7cfb\u7edf\uff08SoC\uff09\u8d44\u6e90\u7684\u8bbf\u95ee\u6743\u9650\uff0c\u8be5\u5b50\u7cfb\u7edf\u53ef\u4ee5\u7075\u6d3b\u5730\u5b9e\u73b0\u534f\u901f\u65f6\u54cd\u5e94\uff0c\u4e13\u7528\u6570\u636e\u5904\u7406\u64cd\u4f5c\u4ee5\u53ca\u81ea\u5b9a\u4e49\u5916\u8bbe\u63a5\u53e3\uff0c\u5e76\u51cf\u8f7b\u7684SoC\u5176\u4ed6\u5904\u7406\u5668\u5185\u6838\u7684\u4efb\u52a1\u8d1f\u8f7d\u3002\u4e2d\u7684PRU-ICSS\u6bb5\u843d\u4e2d\u7684PRU-ICSS\u6bb5\u843d \u7279\u6027 \u9ad8\u8fbe 800MHz Sitara ARM Cortex-A8 32 \u4f4d\u7cbe\u7b80\u6307\u4ee4\u96c6\u8ba1\u7b97\u673a (RISC) \u5904\u7406\u5668 NEON \u5355\u6307\u4ee4\u6d41\u591a\u6570\u636e\u6d41 (SIMD&#8230;<\/p>\n<p>\u3000\u3000AMIC110 Sitara \u5904\u7406\u5668\uff1aARM Cortex-A8\uff0c\u652f\u6301 10 \u79cd\u4ee5\u4e0a\u7684\u4ee5\u592a\u7f51\u534f\u8bae<\/p>\n<p>\u3000\u3000t Breaker Computer on module Data Encoders\/Decoders EPOS \u6253\u5370\u673a Human Machine Interface (HMI): Panel PLC PLC \u63a7\u5236\u5668 PLC\/DCS I\/O \u6a21\u5757\uff1a\u6570\u5b57\u8f93\u5165 PLC\/DCS I\/O \u6a21\u5757\uff1a\u6570\u5b57\u8f93\u51fa PLC\/DCS I\/O \u6a21\u5757\uff1a\u6a21\u62df\u8f93\u5165 PLC\/DCS I\/O \u6a21\u5757\uff1a\u6a21\u62df\u8f93\u51fa Relay AC Analog Input Module Relay Applications Processor Module Relay Wired Communication Module Servo Drive Wired &#038; Wireless Communication Stand-alone Remote IO Temperature Controller \u4ea4\u6d41\u9006\u53d8\u5668\u548c VF \u9a71\u52a8\u5668 \u4f3a\u670d\u9a71\u52a8\u5668\u548c\u8fd0\u52a8\u63a7\u5236 \u4f4d\u79fb\u53d1\u9001\u5668\uff08\u89d2\u5ea6\u3001\u7ebf\u6027\u548c\u8f74\uff09 \u4fbf\u643a\u5f0f\u6570\u636e\u7ec8\u7aef \u4fdd\u62a4\u7ee7\u7535\u5668 &#8211; \u7279\u6b8a\u529f\u80fd \u5236\u9020\u673a\u5668\u4eba \u529f\u7387\u8ba1\/\u529f\u7387\u5206\u6790\u4eea \u5316\u5b66\/\u6c14\u4f53\u4f20\u611f\u5668 \u534a\u5bfc\u4f53\u6d4b\u8bd5\u8bbe\u5907 \u5355\u677f\u8ba1\u7b97\u673a \u53d8\u7535\u7ad9\u81ea\u52a8\u5316 &#8211; IEC61850 \u8fc7\u7a0b\u603b\u7ebf \u53ef\u7f16\u7a0b\u903b\u8f91\u63a7\u5236\u5668 (PLC)\u3001DCS \u548c PAC\uff1a\u6df7\u5408\u6a21\u5757 (AI\/AO\/DI&#8230;<\/p>\n<p>\u3000\u3000AM5708 Sitara \u5904\u7406\u5668\uff1a\u6210\u672c\u7ecf\u4f18\u5316\u7684 Arm A15 \u548c DSP\uff0c\u591a\u5a92\u4f53\u548c\u5b89\u5168\u5f15\u5bfc<\/p>\n<p>\u3000\u3000AM570x Sitara ARM\u5e94\u7528\u5904\u7406\u5668\u65e8\u5728\u6ee1\u8db3\u73b0\u4ee3\u5d4c\u5165\u5f0f\u4ea7\u54c1\u5bf9\u4e8e\u5904\u7406\u6027\u80fd\u7684\u5f3a\u70c8\u9700\u6c42\u3002 AM570x\u5668\u4ef6\u901a\u8fc7\u5176\u6781\u5177\u6709\u6d3b\u6027\u7684\u5168\u96c6\u6210\u6df7\u5408\u5904\u7406\u5668\u89e3\u51b3\u65b9\u6848\uff0c\u53ef\u5b9e\u73b0\u8f83\u9ad8\u7684\u5904\u7406\u6027\u80fd\u3002\u6b64\u5916\uff0c\u8fd9\u4e9b\u5668\u4ef6\u8fd8\u5c06\u53ef\u7f16\u7a0b\u7684\u89c6\u9891\u5904\u7406\u529f\u80fd\u4e0e\u9ad8\u5ea6\u96c6\u6210\u7684\u5916\u8bbe\u96c6\u5b8c\u7f8e\u878d\u5408\u3002 \u53ef\u7f16\u7a0b\u6027\u901a\u8fc7\u5355\u6838ARM Cortex-A15 RISC CPU\u5e76\u501f\u52a9Neon\u6269\u5c55\u548cTI C66x VLIW\u6d6e\u70b9DSP\u5185\u6838\u5b9e\u73b0\u3002\u501f\u52a9ARM\u5904\u7406\u5668\uff0c\u5f00\u53d1\u4eba\u5458\u80fd\u591f\u5c06\u63a7\u5236\u51fd\u6570\u4e0e\u5728DSP\u548c\u534f\u5904\u7406\u5668\u4e0a\u7f16\u7a0b\u7684\u5176\u4ed6\u7b97\u6cd5\u5206\u79bb\u5176\u4e2d\uff0cTI\u4e3aARM\u548cC66x DSP\u63d0\u4f9b\u4e86\u4e00\u7cfb\u5217\u5b8c\u6574\u7684\u5f00\u53d1\u5de5\u5177\uff0c\u5176\u4e2d\u5305\u62ecC\u8bed\u8a00\u7f16\u8bd1\u5668AM570x Sitara ARM\u5e94\u7528\u5904\u7406\u5668\u4e13\u4e3a\u6ee1\u8db3\u73b0\u4ee3\u5d4c\u5165\u5f0f\u4ea7\u54c1\u7684\u5f3a\u70c8\u5904\u7406\u9700\u6c42\u800c\u6253\u9020\u3002 AM570x\u5668\u4ef6\u901a\u8fc7\u96c6\u6210\u7684\u6df7\u5408\u5904\u7406\u5668\u89e3\u51b3\u65b9\u6848\u7684\u6700\u5927\u7075\u6d3b\u6027\uff0c\u5e26\u6765\u9ad8\u5904\u7406\u6027\u80fd\u3002\u8fd9\u4e9b\u5668\u4ef6\u8fd8\u5c06\u53ef\u7f16\u7a0b\u89c6\u9891\u5904\u7406\u4e0e\u9ad8\u5ea6\u96c6\u6210\u7684\u5916\u8bbe\u96c6\u76f8\u7ed3\u5408\u3002 \u53ef\u7f16\u7a0b\u6027\u7531\u5177\u6709Neon\u6269\u5c55\u548cTI C66x VLIW\u6d6e\u70b9DSP\u5185\u6838\u7684\u5355\u6838ARM Cortex-A15 RISC CPU\u63d0\u4f9b\u3002 ARM\u5904\u7406\u5668\u4f7f\u5f00\u53d1\u4eba\u5458\u80fd\u591f\u5c06\u63a7\u5236\u529f\u80fd\u4e0eDSP\u548c\u534f\u5904\u7406\u5668\u4e0a\u7f16\u7a0b\u7684\u89c6\u89c9\u7b97\u6cd5\u5206\u5f00\uff0c\u4ece\u800c\u964d\u4f4e\u7cfb\u7edf\u8f6f\u4ef6\u7684\u590d\u6742\u6027\u3002 \u6b64\u5916\uff0cTI\u8fd8\u4e3aA&#8230;<\/p>\n<p>\u3000\u3000AM387x Sitara ARM\u00ae \u5904\u7406\u5668\u662f\u4e00\u6b3e\u9ad8\u5ea6\u96c6\u6210\u7684\u3001\u53ef\u7f16\u7a0b\u5e73\u53f0\uff0c\u6b64\u5e73\u53f0\u501f\u52a9 TI \u7684Sitara \u5904\u7406\u5668\u6280\u672f\u4f18\u52bf\u6765\u6ee1\u8db3\u4e0b\u5217\u5e94\u7528\uff1a\u5355\u677f\u8ba1\u7b97\u3001\u7f51\u7edc\u548c\u901a\u4fe1\u5904\u7406\u3001\u5de5\u4e1a\u81ea\u52a8\u5316\u3001\u4eba\u673a\u754c\u9762\u3001\u4ea4\u4e92\u5f0f\u670d\u52a1\u70b9\/\u4fe1\u606f\u4ead\u3001\u548c\u4fbf\u643a\u5f0f\u6570\u636e\u7ec8\u7aef\u3002 \u51ed\u501f\u5168\u96c6\u6210\u5316\u6df7\u5408\u5904\u7406\u5668\u89e3\u51b3\u65b9\u6848\u6240\u5177\u6709\u7684\u6781\u5927\u7075\u6d3b\u6027\uff0c\u8be5\u5668\u4ef6\u4f7f\u5f97\u539f\u59cb\u8bbe\u5907\u5236\u9020\u5546 (OEM) \u548c\u539f\u59cb\u8bbe\u8ba1\u5236\u9020\u5546 (ODM) \u80fd\u591f\u5c06\u62e5\u6709\u7a33\u5065\u7684\u64cd\u4f5c\u7cfb\u7edf\u652f\u6301\u3001\u4e30\u5bcc\u7684\u7528\u6237\u754c\u9762\u4ee5\u53ca\u9ad8\u5904\u7406\u6027\u80fd\u7684\u8bbe\u5907\u8fc5\u901f\u6295\u653e\u5e02\u573a\u3002 \u6b64\u5668\u4ef6\u8fd8\u5c06\u53ef\u7f16\u7a0bARM\u5904\u7406\u4e0e\u4e00\u4e2a\u9ad8\u5ea6\u96c6\u6210\u7684\u5916\u8bbe\u96c6\u7ec4\u5408\u5728\u4e00\u8d77\u3002 AM387x Sitara ARM\u00ae \u5a92\u4f53\u5904\u7406\u5668\u8fd8\u4f7f OEM \u548c ODM \u62e5\u6709\u4e86\u65b0\u7684\u5904\u7406\u5668\u53ef\u6269\u7f29\u6027\u53ca\u8f6f\u4ef6\u91cd\u7528\u6027\u6c34\u5e73\u3002 \u5728\u4e00\u4e2a\u8bbe\u8ba1\u4e2d\u4f7f\u7528 AM387x \u5904\u7406\u5668\u4e14\u53d1\u73b0\u6709\u673a\u4f1a\u5236\u9020\u5177\u6709\u6dfb\u52a0\u7279\u6027\u7684\u7c7b\u4f3c\u4ea7\u54c1\u7684 OEM \u548c ODM \u53ef\u6269\u5c55\u5347\u7ea7\u81f3\u5fb7\u5dde\u4eea\u5668 (TI) \u751f\u4ea7\u7684\u5f15\u811a\u517c\u5bb9\u4e14\u8f6f\u4ef6\u517c\u5bb9\u7684 TMS320DM814x \u5904\u7406\u5668\u3002 TMS320DM814x DaVinci \u89c6\u9891\u5904\u7406\u5668\u5728 AM387x \u7684\u786c\u4ef6\u4e0a\u6dfb\u52a0\u4e86\u4e00\u4e2a\u5f3a\u5927\u7684 C674x \u5185\u6838 DSP \u4ee5\u53ca\u4e00\u4e2a\u89c6\u9891\u7f16\u7801\u5668\/\u89e3\u7801\u5668\u3002 \u6b64\u5916\uff0c\u4f7f\u7528 AM387x \u6216\u8005 DM814x \u5904\u7406\u5668\u4e14\u9700\u8981\u66f4\u5feb ARM \u548c\/\u6216\u8005 DS&#8230;<\/p>\n<p>\u3000\u3000AM5726 Sitara \u5904\u7406\u5668: \u53cc\u6838 ARM Cortex-A15 \u548c DSP<\/p>\n<p>\u3000\u3000AM572x Sitara ARM\u5e94\u7528\u5904\u7406\u5668\u65e8\u5728\u6ee1\u8db3\u73b0\u4ee3\u5d4c\u5165\u5f0f\u4ea7\u54c1\u5bf9\u4e8e\u5904\u7406\u6027\u80fd\u7684\u5f3a\u70c8\u9700\u6c42\u3002 AM572x\u5668\u4ef6\u901a\u8fc7\u5176\u6781\u5177\u6709\u6d3b\u6027\u7684\u5168\u96c6\u6210\u6df7\u5408\u5904\u7406\u5668\u89e3\u51b3\u65b9\u6848\uff0c\u53ef\u5b9e\u73b0\u8f83\u9ad8\u7684\u5904\u7406\u6027\u80fd\u3002\u6b64\u5916\uff0c\u8fd9\u4e9b\u5668\u4ef6\u4e0d\u4f46\u5177\u6709\u53ef\u7f16\u7a0b\u89c6\u9891\u5904\u7406\u529f\u80fd\uff0c\u8fd8\u878d\u5408\u4e86\u9ad8\u5ea6\u96c6\u6210\u7684\u5916\u8bbe\u96c6\u3002\u6bcf\u4e2aAM572x\u5668\u4ef6\u90fd\u5177\u6709\u52a0\u5bc6\u52a0\u901f\u529f\u80fd\u3002 \u53cc\u6838ARM Cortex-A15 RISC CPU\u914d\u6709Neon\u6269\u5c55\u548c\u4e24\u4e2aTI C66x VLIW\u6d6e\u70b9DSP\u5185\u6838\uff0c\u53ef\u63d0\u4f9b\u7f16\u7a0b\u529f\u80fd\u3002\u501f\u52a9ARM\uff0c\u5f00\u53d1\u4eba\u5458\u80fd\u591f\u63a7\u5236\u51fd\u6570\u4e0e\u5728DSP\u548c\u534f\u5904\u7406\u5668\u4e0a\u7f16\u7a0b\u7684\u5176\u4ed6\u7b97\u6cd5\u5206\u79bb\u5f00\u6765\uff0c\u4ece\u800c\u964d\u4f4e\u7cfb\u7edf\u8f6f\u4ef6\u7684\u590d\u6742\u6027\u3002 \u6b64\u5916\uff0cTI\u63d0\u4f9b\u6709\u4e00\u5957\u9488\u5bf9ARM\u548cC66x DSP\u7684\u5b8c\u6574\u5f00\u53d1\u5de5\u5177\u96c6\uff0c\u5176\u4e2d\u5305\u62ecC\u8bed\u8a00\u7f16\u8bd1\u5668\uff0c\u7528\u4e8e\u7b80\u5316\u7f16\u7a0b\u548c\u8c03\u5ea6\u8fc7\u7a0b\u7684DSP\u6c47\u7f16\u4f18\u5316\u5668\u4ee5\u53ca\u4e00\u4e2a\u7528\u4e8e\u67e5\u770b\u6e90\u4ee3\u7801\u6267\u884c\u7684\u8c03\u8bd5\u63a5\u53e3\u3002 \u7279\u6027 \u82e5\u8981\u4e86\u89e3\u5668\u4ef6\u4fee\u8ba2\u7248\u672c1.1\u7684\u76f8\u5173\u4fe1\u606f\uff0c\u8bf7\u53c2\u89c1SPRS915 ARM\u00aeCortex\u00ae-A15\u53cc\u6838\u5fae\u5904\u7406\u5668\u5b50\u7cfb\u7edf \u591a\u8fbe2\u4e2aC66x\u6d6e\u70b9VLIW DSP \u5bf9\u8c61\u4ee3\u7801\u4e0eC67x\u548cC64x +\u5b8c\u5168\u517c\u5bb9 \u6bcf\u5468\u671f\u6700\u591a3&#8230;<\/p>\n<p>\u3000\u3000AM4378 AM437x ARM Cortex-A9 \u5fae\u5904\u7406\u5668 (MPU)<\/p>\n<p>\u3000\u3000TI AM437x\u9ad8\u6027\u80fd\u5904\u7406\u5668\u57fa\u4e8eARM Cortex-A9\u5185\u6838\u3002 \u8fd9\u4e9b\u5904\u7406\u5668\u901a\u8fc73D\u56fe\u5f62\u52a0\u901f\u5f97\u5230\u589e\u5f3a\uff0c\u53ef\u5b9e\u73b0\u4e30\u5bcc\u7684\u56fe\u5f62\u7528\u6237\u754c\u9762\uff0c\u8fd8\u914d\u5907\u4e86\u534f\u5904\u7406\u5668\uff0c\u7528\u4e8e\u8fdb\u884c\u786e\u5b9a\u6027\u5b9e\u65f6\u5904\u7406\uff08\u5305\u62ecEtherCAT\uff0cPROFIBUS\uff0cEnDat\u7b49\u5de5\u4e1a\u901a\u4fe1\u534f\u8bae\uff09\u3002\u8be5\u5668\u4ef6\u652f\u6301\u9ad8\u7ea7\u64cd\u4f5c\u7cfb\u7edf\uff08HLOS\uff09\u3002\u57fa\u4e8eLinux\u7684\u00ae \u53ef\u4eceTI\u514d\u8d39\u83b7\u53d6\u3002\u5176\u5b83HLOS\u53ef\u4eceTI\u7684\u8bbe\u8ba1\u7f51\u7edc\u548c\u751f\u6001\u7cfb\u7edf\u5408\u4f5c\u4f19\u4f34\u5904\u83b7\u53d6\u3002 \u8fd9\u4e9b\u5668\u4ef6\u652f\u6301\u5bf9\u91c7\u7528\u8f83\u4f4e\u6027\u80fdARM\u5185\u6838\u7684\u7cfb\u7edf\u5347\u7ea7\uff0c\u5e76\u63d0\u4f9b\u66f4\u65b0\u5916\u8bbe\uff0c\u5305\u62ecQSPI-NOR\u548cLPDDR2\u7b49\u5b58\u50a8\u5668\u9009\u9879\u3002 \u8fd9\u4e9b\u5904\u7406\u5668\u5305\u542b\u529f\u80fd\u65b9\u6846\u56fe\u4e2d\u663e\u793a\u7684\u5b50\u7cfb\u7edf\uff0c\u5e76\u4e14\u540e\u8ddf\u76f8\u5e94\u7684\u201c\u8bf4\u660e\u201d\u4e2d\u6dfb\u52a0\u4e86\u66f4\u591a\u4fe1\u606f\u8bf4\u660e\u3002 \u5904\u7406\u5668\u5b50\u7cfb\u7edf\u57fa\u4e8eARM Cortex-A9\u5185\u6838\uff0cPowerVR SGX\u56fe\u5f62\u52a0\u901f\u5668\u5b50\u7cfb\u7edf\u63d0\u4f9b3D\u56fe\u5f62\u52a0\u901f\u529f\u80fd\u4ee5\u652f\u6301\u663e\u793a\u548c\u9ad8\u7ea7\u7528\u6237\u754c\u9762\u3002 \u53ef\u7f16\u7a0b\u5b9e\u65f6\u5355\u5143\u5b50\u7cfb\u7edf\u548c\u5de5\u4e1a\u901a\u4fe1\u5b50\u7cfb\u7edf\uff08PRU-ICSS\u4e0eARM\u5185\u6838\u5206\u79bb\uff0c\u5141\u8bb8\u5355\u72ec\u64cd\u4f5c\u548c\u8ba1\u65f6\uff0c\u4ee5\u5b9e\u73b0\u66f4\u9ad8\u7684\u6548\u7387\u548c\u7075\u6d3b\u6027.PRU-ICSS\u652f\u6301\u66f4\u591a\u5916\u8bbe\u63a5\u53e3\u548cEtherCAT\uff0cPROFINET\uff0cEtherNet \/IP\uff0cPROFIBUS\uff0c\u4ee5\u592a\u7f51Powerlink\uff0cSercos\uff0cEnDat\u7b49&#8230;<\/p>\n<p>\u3000\u3000AM4372 AM437x ARM Cortex-A9 \u5fae\u5904\u7406\u5668 (MPU)<\/p>\n<p>\u3000\u3000TI AM437x\u9ad8\u6027\u80fd\u5904\u7406\u5668\u57fa\u4e8eARM Cortex-A9\u5185\u6838\u3002 \u8fd9\u4e9b\u5904\u7406\u5668\u901a\u8fc73D\u56fe\u5f62\u52a0\u901f\u5f97\u5230\u589e\u5f3a\uff0c\u53ef\u5b9e\u73b0\u4e30\u5bcc\u7684\u56fe\u5f62\u7528\u6237\u754c\u9762\uff0c\u8fd8\u914d\u5907\u4e86\u534f\u5904\u7406\u5668\uff0c\u7528\u4e8e\u8fdb\u884c\u786e\u5b9a\u6027\u5b9e\u65f6\u5904\u7406\uff08\u5305\u62ecEtherCAT\uff0cPROFIBUS\uff0cEnDat\u7b49\u5de5\u4e1a\u901a\u4fe1\u534f\u8bae\uff09\u3002\u8be5\u5668\u4ef6\u652f\u6301\u9ad8\u7ea7\u64cd\u4f5c\u7cfb\u7edf\uff08HLOS\uff09\u3002\u57fa\u4e8eLinux\u7684\u00ae \u53ef\u4eceTI\u514d\u8d39\u83b7\u53d6\u3002\u5176\u5b83HLOS\u53ef\u4eceTI\u7684\u8bbe\u8ba1\u7f51\u7edc\u548c\u751f\u6001\u7cfb\u7edf\u5408\u4f5c\u4f19\u4f34\u5904\u83b7\u53d6\u3002 \u8fd9\u4e9b\u5668\u4ef6\u652f\u6301\u5bf9\u91c7\u7528\u8f83\u4f4e\u6027\u80fdARM\u5185\u6838\u7684\u7cfb\u7edf\u5347\u7ea7\uff0c\u5e76\u63d0\u4f9b\u66f4\u65b0\u5916\u8bbe\uff0c\u5305\u62ecQSPI-NOR\u548cLPDDR2\u7b49\u5b58\u50a8\u5668\u9009\u9879\u3002 \u8fd9\u4e9b\u5904\u7406\u5668\u5305\u542b\u529f\u80fd\u65b9\u6846\u56fe\u4e2d\u663e\u793a\u7684\u5b50\u7cfb\u7edf\uff0c\u5e76\u4e14\u540e\u8ddf\u76f8\u5e94\u7684\u201c\u8bf4\u660e\u201d\u4e2d\u6dfb\u52a0\u4e86\u66f4\u591a\u4fe1\u606f\u8bf4\u660e\u3002 \u5904\u7406\u5668\u5b50\u7cfb\u7edf\u57fa\u4e8eARM Cortex-A9\u5185\u6838\uff0cPowerVR SGX\u56fe\u5f62\u52a0\u901f\u5668\u5b50\u7cfb\u7edf\u63d0\u4f9b3D\u56fe\u5f62\u52a0\u901f\u529f\u80fd\u4ee5\u652f\u6301\u663e\u793a\u548c\u9ad8\u7ea7\u7528\u6237\u754c\u9762\u3002 \u53ef\u7f16\u7a0b\u5b9e\u65f6\u5355\u5143\u5b50\u7cfb\u7edf\u548c\u5de5\u4e1a\u901a\u4fe1\u5b50\u7cfb\u7edf\uff08PRU-ICSS\u4e0eARM\u5185\u6838\u5206\u79bb\uff0c\u5141\u8bb8\u5355\u72ec\u64cd\u4f5c\u548c\u8ba1\u65f6\uff0c\u4ee5\u5b9e\u73b0\u66f4\u9ad8\u7684\u6548\u7387\u548c\u7075\u6d3b\u6027.PRU-ICSS\u652f\u6301\u66f4\u591a\u5916\u8bbe\u63a5\u53e3\u548cEtherCAT\uff0cPROFINET\uff0cEtherNet \/IP\uff0cPROFIBUS\uff0c\u4ee5\u592a\u7f51Powerlink\uff0cSercos\uff0cEnDat\u7b49&#8230;<\/p>\n<p>\u3000\u3000AM335x\u5fae\u5904\u7406\u5668\u57fa\u4e8eARM Cortex-A8\u5904\u7406\u5668\uff0c\u5728\u56fe\u50cf\uff0c\u56fe\u5f62\u5904\u7406\uff0c\u5916\u8bbe\u4ee5\u53caEtherCAT\u548cPROFIBUS\u7b49\u5de5\u4e1a\u63a5\u53e3\u9009\u9879\u65b9\u9762\u5f97\u5230\u4e86\u589e\u5f3a\u3002\u8be5\u5668\u4ef6\u652f\u6301\u9ad8\u7ea7\u64cd\u4f5c\u7cfb\u7edf\uff08HLOS\uff09.Linux \u00ae\u548cAndroid\u53ef\u4ece\u5fb7\u5dde\u4eea\u5668\uff08TI\uff09\u514d\u8d39\u83b7\u53d6\u3002 AM335x\u5fae\u5904\u7406\u5668\u5305\u542b\u529f\u80fd\u6846\u56fe\u4e2d\u663e\u793a\u7684\u5b50\u7cfb\u7edf\u548c\u4ee5\u4e0b\u7b80\u8981\u8bf4\u660e\uff1a \u5fae\u5904\u7406\u5668\u5355\u5143\uff08MPU\uff09\u5b50\u7cfb\u7edf\u57fa\u4e8eARM Cortex-A8\u5904\u7406\u5668\uff0cPowerVR SGX\u56fe\u5f62\u52a0\u901f\u5668\u5b50\u7cfb\u7edf\u63d0\u4f9b3D\u56fe\u5f62\u52a0\u901f\u529f\u80fd\u4ee5\u652f\u6301\u663e\u793a\u548c\u6e38\u620f\u7279\u6548\u3002 \u53ef\u7f16\u7a0b\u5b9e\u65f6\u5355\u5143\u5b50\u7cfb\u7edf\u548c\u5de5\u4e1a\u901a\u4fe1\u5b50\u7cfb\u7edf\uff08PRU-ICSS\uff09\u4e0eARM\u5185\u6838\u5f7c\u6b64\u72ec\u7acb\uff0c\u5141\u8bb8\u5355\u72ec\u64cd\u4f5c\u548c\u8ba1\u65f6\uff0c\u4ee5\u5b9e\u73b0\u66f4\u9ad8\u7684\u6548\u7387\u548c\u7075\u6d3b\u6027.PRU-ICSS\u652f\u6301\u66f4\u591a\u5916\u8bbe\u63a5\u53e3\u548cEtherCAT\uff0cPROFINET\uff0cEtherNet \/IP\uff0cPROFIBUS\uff0c\u4ee5\u592a\u7f51Powerlink\uff0cSercos\u7b49\u5b9e\u65f6\u534f\u8bae\u3002\u6b64\u5916\uff0c\u51ed\u501fPRU-ICSS\u7684\u53ef\u7f16\u7a0b\u7279\u6027\u53ca\u5176\u5bf9\u5f15\u811a\uff0c\u4e8b\u4ef6\u548c\u6240\u6709\u7247\u4e0a\u7cfb\u7edf\uff08SoC\uff09\u8d44\u6e90\u7684\u8bbf\u95ee\u6743\u9650\uff0c\u8be5\u5b50\u7cfb\u7edf\u53ef\u4ee5\u7075\u6d3b\u5730\u5b9e\u73b0\u5feb\u901f\u5b9e\u65f6\u54cd\u5e94\uff0c\u4e13\u7528\u6570\u636e\u5904\u7406\u64cd\u4f5c\u4ee5\u53ca\u81ea\u5b9a\u4e49\u5916\u8bbe\u63a5\u53e3\uff0c\u5e76\u51cf\u8f7bSoC\u5176\u4ed6\u5904\u7406\u5668\u5185\u6838\u7684\u4efb\u52a1\u8d1f\u8f7d\u3002 \u7279\u6027 \u9ad8\u8fbe 1GHz Sitara&#8230;<\/p>\n<p>\u3000\u3000AM572x Sitara ARM\u5e94\u7528\u5904\u7406\u5668\u65e8\u5728\u6ee1\u8db3\u73b0\u4ee3\u5d4c\u5165\u5f0f\u4ea7\u54c1\u5bf9\u4e8e\u5904\u7406\u6027\u80fd\u7684\u5f3a\u70c8\u9700\u6c42\u3002 AM572x\u5668\u4ef6\u901a\u8fc7\u5176\u6781\u5177\u6709\u6d3b\u6027\u7684\u5168\u96c6\u6210\u6df7\u5408\u5904\u7406\u5668\u89e3\u51b3\u65b9\u6848\uff0c\u53ef\u5b9e\u73b0\u8f83\u9ad8\u7684\u5904\u7406\u6027\u80fd\u3002\u6b64\u5916\uff0c\u8fd9\u4e9b\u5668\u4ef6\u4e0d\u4f46\u5177\u6709\u53ef\u7f16\u7a0b\u89c6\u9891\u5904\u7406\u529f\u80fd\uff0c\u8fd8\u878d\u5408\u4e86\u9ad8\u5ea6\u96c6\u6210\u7684\u5916\u8bbe\u96c6\u3002\u6bcf\u4e2aAM572x\u5668\u4ef6\u90fd\u5177\u6709\u52a0\u5bc6\u52a0\u901f\u529f\u80fd\u3002 \u53cc\u6838ARM Cortex-A15 RISC CPU\u914d\u6709Neon\u6269\u5c55\u548c\u4e24\u4e2aTI C66x VLIW\u6d6e\u70b9DSP\u5185\u6838\uff0c\u53ef\u63d0\u4f9b\u7f16\u7a0b\u529f\u80fd\u3002\u501f\u52a9ARM\uff0c\u5f00\u53d1\u4eba\u5458\u80fd\u591f\u63a7\u5236\u51fd\u6570\u4e0e\u5728DSP\u548c\u534f\u5904\u7406\u5668\u4e0a\u7f16\u7a0b\u7684\u5176\u4ed6\u7b97\u6cd5\u5206\u79bb\u5f00\u6765\uff0c\u4ece\u800c\u964d\u4f4e\u7cfb\u7edf\u8f6f\u4ef6\u7684\u590d\u6742\u6027\u3002 \u6b64\u5916\uff0cTI\u63d0\u4f9b\u6709\u4e00\u5957\u9488\u5bf9ARM\u548cC66x DSP\u7684\u5b8c\u6574\u5f00\u53d1\u5de5\u5177\u96c6\uff0c\u5176\u4e2d\u5305\u62ecC\u8bed\u8a00\u7f16\u8bd1\u5668\uff0c\u7528\u4e8e\u7b80\u5316\u7f16\u7a0b\u548c\u8c03\u5ea6\u8fc7\u7a0b\u7684DSP\u6c47\u7f16\u4f18\u5316\u5668\u4ee5\u53ca\u4e00\u4e2a\u7528\u4e8e\u67e5\u770b\u6e90\u4ee3\u7801\u6267\u884c\u7684\u8c03\u8bd5\u63a5\u53e3\u3002 \u7279\u6027 \u82e5\u8981\u4e86\u89e3\u5668\u4ef6\u4fee\u8ba2\u7248\u672c1.1\u7684\u76f8\u5173\u4fe1\u606f\uff0c\u8bf7\u53c2\u89c1SPRS915 ARM\u00aeCortex\u00ae-A15\u53cc\u6838\u5fae\u5904\u7406\u5668\u5b50\u7cfb\u7edf \u591a\u8fbe2\u4e2aC66x\u6d6e\u70b9VLIW DSP \u5bf9\u8c61\u4ee3\u7801\u4e0eC67x\u548cC64x +\u5b8c\u5168\u517c\u5bb9 \u6bcf\u5468\u671f\u6700\u591a3&#8230;<\/p>\n<p>\u3000\u3000AM4377 AM437x ARM Cortex-A9 \u5fae\u5904\u7406\u5668 (MPU)<\/p>\n<p>\u3000\u3000TI AM437x \u9ad8\u6027\u80fd\u5904\u7406\u5668\u57fa\u4e8e ARM Cortex-A9 \u5185\u6838\u3002 \u8fd9\u4e9b\u5904\u7406\u5668\u901a\u8fc7 3D \u56fe\u5f62\u52a0\u901f\u5f97\u5230\u589e\u5f3a\uff0c\u53ef\u5b9e\u73b0\u4e30\u5bcc\u7684\u56fe\u5f62\u7528\u6237\u754c\u9762\uff0c\u8fd8\u914d\u5907\u4e86\u534f\u5904\u7406\u5668\uff0c\u7528\u4e8e\u8fdb\u884c\u786e\u5b9a\u6027\u5b9e\u65f6\u5904\u7406\uff08\u5305\u62ec EtherCAT\u3001PROFIBUS\u3001EnDat \u7b49\u5de5\u4e1a\u901a\u4fe1\u534f\u8bae\uff09\u3002\u8be5\u5668\u4ef6\u652f\u6301\u9ad8\u7ea7\u64cd\u4f5c\u7cfb\u7edf (HLOS)\u3002 \u57fa\u4e8e Linux \u7684\u00ae\u53ef\u4ece TI \u514d\u8d39\u83b7\u53d6\u3002\u5176\u5b83 HLOS \u53ef\u4ece TI \u7684\u8bbe\u8ba1\u7f51\u7edc\u548c\u751f\u6001\u7cfb\u7edf\u5408\u4f5c\u4f19\u4f34\u5904\u83b7\u53d6\u3002 \u8fd9\u4e9b\u5668\u4ef6\u652f\u6301\u5bf9\u91c7\u7528\u8f83\u4f4e\u6027\u80fd ARM \u5185\u6838\u7684\u7cfb\u7edf\u5347\u7ea7\uff0c\u5e76\u63d0\u4f9b\u66f4\u65b0\u5916\u8bbe\uff0c\u5305\u62ec QSPI-NOR \u548c LPDDR2 \u7b49\u5b58\u50a8\u5668\u9009\u9879\u3002 \u8fd9\u4e9b\u5904\u7406\u5668\u5305\u542b\u529f\u80fd\u65b9\u6846\u56fe\u4e2d\u663e\u793a\u7684\u5b50\u7cfb\u7edf\uff0c\u5e76\u4e14\u540e\u8ddf\u76f8\u5e94\u7684 \u201c\u8bf4\u660e\u201d\u4e2d\u6dfb\u52a0\u4e86\u66f4\u591a\u4fe1\u606f \u8bf4\u660e\u3002 \u5904\u7406\u5668\u5b50\u7cfb\u7edf\u57fa\u4e8e ARM Cortex-A9 \u5185\u6838\uff0c PowerVR SGX\u56fe\u5f62\u52a0\u901f\u5668\u5b50\u7cfb\u7edf\u63d0\u4f9b 3D \u56fe\u5f62\u52a0\u901f\u529f\u80fd\u4ee5\u652f\u6301\u663e\u793a\u548c\u9ad8\u7ea7\u7528\u6237\u754c\u9762\u3002 \u53ef\u7f16\u7a0b\u5b9e\u65f6\u5355\u5143\u5b50\u7cfb\u7edf\u548c\u5de5\u4e1a\u901a\u4fe1\u5b50\u7cfb\u7edf (PRU-ICSS) \u4e0e ARM \u5185\u6838\u5206\u79bb\uff0c\u5141\u8bb8\u5355\u72ec\u64cd\u4f5c\u548c\u8ba1\u65f6\uff0c\u4ee5\u5b9e\u73b0\u66f4\u9ad8\u7684\u6548\u7387\u548c\u7075\u6d3b\u6027\u3002PRU-ICSS \u652f\u6301\u66f4\u591a\u5916\u8bbe\u63a5\u53e3\u548c EtherCAT\u3001PROFINET\u3001EtherNet\/IP\u3001PROFIBUS\u3001E&#8230;<\/p>\n<p>\u3000\u3000The AM389x Sitara ARM processors are a highly integrated, programmable platform that leverages TIs Sitara technology to meet the processing needs of the following applications: single-board computing, network and communications processing, industrial automation, human machine interface, and interactive point-of-service kiosks. The device enables original-equipment manufacturers (OEMs) and original-design manufacturers (ODMs) to quickly bring to market devices featuring robust operating systems support, rich user interfaces, and high processing performance through the maximum flexibility of a fully integrated mixed processor solution. The device combines high-performance ARM processing with a highly integrated peripheral set. The ARM Cortex-A8 32-bit RISC processor with NEON floating-point extension includes: 32KB of instruction cache; 32KB of data cache; 256KB of L2 cache; and 64KB of RAM. &#8230;<\/p>\n<p>\u3000\u3000Sitara\u9ad8\u6027\u80fd\u5fae\u5904\u7406\u5668\u7684AM37x\u7cfb\u5217\uff08AM3715 \/AM3703\uff09\u57fa\u4e8e\u589e\u5f3a\u578bCortex-A8\u5668\u4ef6\u67b6\u6784\uff0c\u96c6\u6210\u5728TI\u9ad8\u7ea7\u4ea7\u54c1\u4e2d45\u7eb3\u7c73\u5de5\u827a\u6280\u672f\u3002\u8be5\u67b6\u6784\u65e8\u5728\u63d0\u4f9b\u6700\u4f73\u7684ARM\u548c\u56fe\u5f62\u6027\u80fd\uff0c\u540c\u65f6\u63d0\u4f9b\u4f4e\u529f\u8017\u3002 \u8be5\u8bbe\u5907\u53ef\u652f\u6301\u4f17\u591a\u9ad8\u7ea7\u64cd\u4f5c\u7cfb\u7edf\u548c\u5b9e\u65f6\u64cd\u4f5c\u7cfb\u7edf\u89e3\u51b3\u65b9\u6848\uff0c\u5305\u62ecLinux\uff0cAndroid\u548cWindows Embedded CE\u53ef\u76f4\u63a5\u4eceTI\u514d\u8d39\u83b7\u5f97\u3002\u6b64\u5916\uff0c\u8be5\u5668\u4ef6\u5b8c\u5168\u5411\u540e\u517c\u5bb9\u4ee5\u524d\u7684Cortex-A8 Sitara\u5fae\u5904\u7406\u5668\u548cOMAP\u5904\u7406\u5668\u3002 AM3715 \/AM3703\u5fae\u5904\u7406\u5668\u6570\u636e\u624b\u518c\u4ecb\u7ecd\u4e86AM3715 \/AM3703\u5fae\u5904\u7406\u5668\u7684\u7535\u6c14\u548c\u673a\u68b0\u89c4\u683c\u3002 \u9664\u975e\u53e6\u6709\u8bf4\u660e\uff0c\u5426\u5219\u672c\u6570\u636e\u624b\u518c\u4e2d\u5305\u542b\u7684\u4fe1\u606f\u9002\u7528\u4e8eAM3715 \/03\u5fae\u5904\u7406\u5668\u7684\u5546\u7528\u548c\u6269\u5c55\u6e29\u5ea6\u7248\u672c\u3002\u5b83\u7531\u4ee5\u4e0b\u90e8\u5206\u7ec4\u6210\uff1a AM3715 \/03\u7ec8\u7aef\u7684\u63cf\u8ff0\uff1a\u5206\u914d\uff0c\u7535\u6c14\u7279\u6027\uff0c\u591a\u8def\u590d\u7528\u548c\u529f\u80fd\u63cf\u8ff0 \u7535\u6c14\u7279\u6027\u8981\u6c42\u7684\u4ecb\u7ecd\uff1a\u7535\u6e90\u57df\uff0c\u5de5\u4f5c\u6761\u4ef6\uff0c\u529f\u8017\u548c\u76f4\u6d41\u7279\u6027 \u65f6\u949f\u89c4\u8303\uff1a\u8f93\u5165\u548c\u8f93\u51fa\u65f6\u949f\uff0cDPLL\u548cDLL \u70ed\u7279\u6027\uff0c\u5668\u4ef6\u547d\u540d\u548c\u673a\u68b0\u7684\u63cf\u8ff0\u6709\u5173\u53ef\u7528\u5305\u88c5\u7684\u6570\u636e \u7279\u6027 AM3715\uff0cAM3703 Sitara ARM\u5fae\u5904\u7406\u5668\uff1a &#8230;<\/p>\n<p>\u3000\u3000Sitara\u9ad8\u6027\u80fd\u5fae\u5904\u7406\u5668\u7684AM37x\u7cfb\u5217\uff08AM3715 \/AM3703\uff09\u57fa\u4e8e\u589e\u5f3a\u578bCortex-A8\u5668\u4ef6\u67b6\u6784\uff0c\u96c6\u6210\u5728TI\u9ad8\u7ea7\u4ea7\u54c1\u4e2d45\u7eb3\u7c73\u5de5\u827a\u6280\u672f\u3002\u8be5\u67b6\u6784\u65e8\u5728\u63d0\u4f9b\u6700\u4f73\u7684ARM\u548c\u56fe\u5f62\u6027\u80fd\uff0c\u540c\u65f6\u63d0\u4f9b\u4f4e\u529f\u8017\u3002 \u8be5\u8bbe\u5907\u53ef\u652f\u6301\u4f17\u591a\u9ad8\u7ea7\u64cd\u4f5c\u7cfb\u7edf\u548c\u5b9e\u65f6\u64cd\u4f5c\u7cfb\u7edf\u89e3\u51b3\u65b9\u6848\uff0c\u5305\u62ecLinux\uff0cAndroid\u548cWindows Embedded CE\u53ef\u76f4\u63a5\u4eceTI\u514d\u8d39\u83b7\u5f97\u3002\u6b64\u5916\uff0c\u8be5\u5668\u4ef6\u5b8c\u5168\u5411\u540e\u517c\u5bb9\u4ee5\u524d\u7684Cortex-A8 Sitara\u5fae\u5904\u7406\u5668\u548cOMAP\u5904\u7406\u5668\u3002 AM3715 \/AM3703\u5fae\u5904\u7406\u5668\u6570\u636e\u624b\u518c\u4ecb\u7ecd\u4e86AM3715 \/AM3703\u5fae\u5904\u7406\u5668\u7684\u7535\u6c14\u548c\u673a\u68b0\u89c4\u683c\u3002 \u9664\u975e\u53e6\u6709\u8bf4\u660e\uff0c\u5426\u5219\u672c\u6570\u636e\u624b\u518c\u4e2d\u5305\u542b\u7684\u4fe1\u606f\u9002\u7528\u4e8eAM3715 \/03\u5fae\u5904\u7406\u5668\u7684\u5546\u7528\u548c\u6269\u5c55\u6e29\u5ea6\u7248\u672c\u3002\u5b83\u7531\u4ee5\u4e0b\u90e8\u5206\u7ec4\u6210\uff1a AM3715 \/03\u7ec8\u7aef\u7684\u63cf\u8ff0\uff1a\u5206\u914d\uff0c\u7535\u6c14\u7279\u6027\uff0c\u591a\u8def\u590d\u7528\u548c\u529f\u80fd\u63cf\u8ff0 \u7535\u6c14\u7279\u6027\u8981\u6c42\u7684\u4ecb\u7ecd\uff1a\u7535\u6e90\u57df\uff0c\u5de5\u4f5c\u6761\u4ef6\uff0c\u529f\u8017\u548c\u76f4\u6d41\u7279\u6027 \u65f6\u949f\u89c4\u8303\uff1a\u8f93\u5165\u548c\u8f93\u51fa\u65f6\u949f\uff0cDPLL\u548cDLL \u70ed\u7279\u6027\uff0c\u5668\u4ef6\u547d\u540d\u548c\u673a\u68b0\u7684\u63cf\u8ff0\u6709\u5173\u53ef\u7528\u5305\u88c5\u7684\u6570\u636e \u7279\u6027 AM3715\uff0cAM3703 Sitara ARM\u5fae\u5904\u7406\u5668\uff1a &#8230;<\/p>\n<p>\u3000\u3000The AM1810 ARM Microprocessor for PROFIBUS is a low-power applications industrial processor based on ARM926EJ-S that is specifically targeted for PROFIBUS applications. The device enables original-equipment manufacturers (OEMs) and original-design manufacturers (ODMs) to quickly bring to market devices featuring robust operating systems support, rich user interfaces, and high processing performance life through the maximum flexibility of a fully integrated mixed processor solution. The ARM926EJ-S is a 32-bit RISC processor core that performs 32-bit or 16-bit instructions and processes 32-bit, 16-bit, or 8-bit data. The core uses pipelining so that all parts of the processor and memory system can operate continuously. The ARM core has a coprocessor 15 (CP15), protection module, and data and program memory management units (MMUs) with table look-aside buffers. The ARM core proces&#8230;<\/p>\n<p>\u3000\u3000AM387x Sitara ARM\u00ae \u5904\u7406\u5668\u662f\u4e00\u6b3e\u9ad8\u5ea6\u96c6\u6210\u7684\u3001\u53ef\u7f16\u7a0b\u5e73\u53f0\uff0c\u6b64\u5e73\u53f0\u501f\u52a9 TI \u7684Sitara \u5904\u7406\u5668\u6280\u672f\u4f18\u52bf\u6765\u6ee1\u8db3\u4e0b\u5217\u5e94\u7528\uff1a\u5355\u677f\u8ba1\u7b97\u3001\u7f51\u7edc\u548c\u901a\u4fe1\u5904\u7406\u3001\u5de5\u4e1a\u81ea\u52a8\u5316\u3001\u4eba\u673a\u754c\u9762\u3001\u4ea4\u4e92\u5f0f\u670d\u52a1\u70b9\/\u4fe1\u606f\u4ead\u3001\u548c\u4fbf\u643a\u5f0f\u6570\u636e\u7ec8\u7aef\u3002 \u51ed\u501f\u5168\u96c6\u6210\u5316\u6df7\u5408\u5904\u7406\u5668\u89e3\u51b3\u65b9\u6848\u6240\u5177\u6709\u7684\u6781\u5927\u7075\u6d3b\u6027\uff0c\u8be5\u5668\u4ef6\u4f7f\u5f97\u539f\u59cb\u8bbe\u5907\u5236\u9020\u5546 (OEM) \u548c\u539f\u59cb\u8bbe\u8ba1\u5236\u9020\u5546 (ODM) \u80fd\u591f\u5c06\u62e5\u6709\u7a33\u5065\u7684\u64cd\u4f5c\u7cfb\u7edf\u652f\u6301\u3001\u4e30\u5bcc\u7684\u7528\u6237\u754c\u9762\u4ee5\u53ca\u9ad8\u5904\u7406\u6027\u80fd\u7684\u8bbe\u5907\u8fc5\u901f\u6295\u653e\u5e02\u573a\u3002 \u6b64\u5668\u4ef6\u8fd8\u5c06\u53ef\u7f16\u7a0bARM\u5904\u7406\u4e0e\u4e00\u4e2a\u9ad8\u5ea6\u96c6\u6210\u7684\u5916\u8bbe\u96c6\u7ec4\u5408\u5728\u4e00\u8d77\u3002 AM387x Sitara ARM\u00ae \u5a92\u4f53\u5904\u7406\u5668\u8fd8\u4f7f OEM \u548c ODM \u62e5\u6709\u4e86\u65b0\u7684\u5904\u7406\u5668\u53ef\u6269\u7f29\u6027\u53ca\u8f6f\u4ef6\u91cd\u7528\u6027\u6c34\u5e73\u3002 \u5728\u4e00\u4e2a\u8bbe\u8ba1\u4e2d\u4f7f\u7528 AM387x \u5904\u7406\u5668\u4e14\u53d1\u73b0\u6709\u673a\u4f1a\u5236\u9020\u5177\u6709\u6dfb\u52a0\u7279\u6027\u7684\u7c7b\u4f3c\u4ea7\u54c1\u7684 OEM \u548c ODM \u53ef\u6269\u5c55\u5347\u7ea7\u81f3\u5fb7\u5dde\u4eea\u5668 (TI) \u751f\u4ea7\u7684\u5f15\u811a\u517c\u5bb9\u4e14\u8f6f\u4ef6\u517c\u5bb9\u7684 TMS320DM814x \u5904\u7406\u5668\u3002 TMS320DM814x DaVinci \u89c6\u9891\u5904\u7406\u5668\u5728 AM387x \u7684\u786c\u4ef6\u4e0a\u6dfb\u52a0\u4e86\u4e00\u4e2a\u5f3a\u5927\u7684 C674x \u5185\u6838 DSP \u4ee5\u53ca\u4e00\u4e2a\u89c6\u9891\u7f16\u7801\u5668\/\u89e3\u7801\u5668\u3002 \u6b64\u5916\uff0c\u4f7f\u7528 AM387x \u6216\u8005 DM814x \u5904\u7406\u5668\u4e14\u9700\u8981\u66f4\u5feb ARM \u548c\/\u6216\u8005 DS&#8230;<\/p>\n<p>\u3000\u3000AM389x Sitara ARM\u5904\u7406\u5668\u662f\u4e00\u4e2a\u9ad8\u5ea6\u96c6\u6210\u7684\u53ef\u7f16\u7a0b\u5e73\u53f0\uff0c\u5229\u7528TI\u7684Sitara\u6280\u672f\u6765\u6ee1\u8db3\u4ee5\u4e0b\u5e94\u7528\u7684\u5904\u7406\u9700\u6c42\uff1a\u5355\u677f\u8ba1\u7b97\uff0c\u7f51\u7edc\u548c\u901a\u4fe1\u5904\u7406\uff0c\u5de5\u4e1a\u81ea\u52a8\u5316\uff0c\u4eba\u673a\u754c\u9762\u548c\u4ea4\u4e92\u5f0f\u670d\u52a1\u70b9\u4fe1\u606f\u4ead\u3002 \u8be5\u8bbe\u5907\u4f7f\u539f\u59cb\u8bbe\u5907\u5236\u9020\u5546\uff08OEM\uff09\u548c\u539f\u59cb\u8bbe\u8ba1\u5236\u9020\u5546\uff08ODM\uff09\u80fd\u591f\u5feb\u901f\u5b9e\u73b0\u5e02\u573a\u8bbe\u5907\u5177\u6709\u5f3a\u5927\u7684\u64cd\u4f5c\u7cfb\u7edf\u652f\u6301\uff0c\u4e30\u5bcc\u7684\u7528\u6237\u754c\u9762\u548c\u9ad8\u5904\u7406\u6027\u80fd\uff0c\u901a\u8fc7\u5b8c\u5168\u96c6\u6210\u7684\u6df7\u5408\u5904\u7406\u5668\u89e3\u51b3\u65b9\u6848\u7684\u6700\u5927\u7075\u6d3b\u6027\u3002\u8be5\u5668\u4ef6\u5c06\u9ad8\u6027\u80fdARM \u5904\u7406\u4e0e\u9ad8\u5ea6\u96c6\u6210\u7684\u5916\u8bbe\u96c6\u5408\u5728\u4e00\u8d77\u3002 \u5177\u6709NEON\u6d6e\u70b9\u6269\u5c55\u7684ARM Cortex-A8 32\u4f4dRISC\u5904\u7406\u5668\u5305\u62ec\uff1a32KB\u6307\u4ee4\u7f13\u5b58; 32KB\u7684\u6570\u636e\u7f13\u5b58; 256KB\u7684L2\u7f13\u5b58;\u548c64KB\u7684RAM\u3002 \u4e30\u5bcc\u7684\u5916\u8bbe\u96c6\u53ef\u4ee5\u63a7\u5236\u5916\u90e8\u5916\u56f4\u8bbe\u5907\u5e76\u4e0e\u5916\u90e8\u5904\u7406\u5668\u901a\u4fe1\u3002\u6709\u5173\u6bcf\u4e2a\u5916\u56f4\u8bbe\u5907\u7684\u8be6\u7ec6\u4fe1\u606f\uff0c\u8bf7\u53c2\u9605\u672c\u6587\u6863\u4e2d\u7684\u76f8\u5173\u7ae0\u8282\u4ee5\u53ca\u76f8\u5173\u7684\u5916\u56f4\u8bbe\u5907\u53c2\u8003\u6307\u5357\u3002\u5916\u56f4\u8bbe\u5907\u5305\u62ec\uff1a\u9ad8\u6e05\u89c6\u9891\u5904\u7406\u5b50\u7cfb\u7edf\uff08HDVPSS\uff09\uff0c\u63d0\u4f9b\u540c\u6b65\u9ad8\u6e05\u548c\u6807\u6e05\u6a21\u62df\u89c6\u9891\u8f93\u51fa\u548c\u53cc\u9ad8\u6e05\u89c6\u9891\u8f93\u5165;\u6700\u591a\u4e24\u4e2a\u5343\u5146\u4ee5\u592a\u7f51MAC\uff0810 Mbps\uff0c100 Mbps\uff0c1000 Mbps\uff09\uff0c\u5e26\u6709GMII\u548cMDIO\u63a5\u53e3;\u4e24\u4e2aUSB\u7aef\u53e3\uff0c\u96c6\u62102.0 PHY; PCIe\u7aef\u53e3x2\u901a\u9053\u7b26\u5408GEN2\u6807\u51c6\u63a5\u53e3\uff0c\u5141\u8bb8\u8bbe\u5907\u5145\u5f53PCIe\u6839\u590d\u5408&#8230;<\/p>\n<p>\u3000\u3000AM5K2E0x\u662f\u4e00\u6b3e\u57fa\u4e8eTI\u7684KeyStone II\u591a\u6838SoC\u67b6\u6784\u7684\u9ad8\u6027\u80fd\u5668\u4ef6\uff0c\u8be5\u5668\u4ef6\u96c6\u6210\u4e86\u6027\u80fd\u6700\u4f18\u7684Cortex-A15\u5904\u7406\u5668\u53cc\u6838\u6216\u56db\u6838CorePac\u53ef\u4ee5\u9ad8\u8fbe1.4GHz\u7684\u5185\u6838\u901f\u5ea6\u8fd0\u884c.TI\u7684AM5K2E0x\u5668\u4ef6\u5b9e\u73b0\u4e86\u4e00\u5957\u6613\u4e8e\u4f7f\u7528\u7684\u9ad8\u6027\u80fd\uff0c\u4f4e\u529f\u8017\u5e73\u53f0\uff0c\u53ef\u4f9b\u4f01\u4e1a\u7ea7\u7f51\u7edc\u7ec8\u7aef\u8bbe\u5907\uff0c\u6570\u636e\u4e2d\u5fc3\u7f51\u7edc\uff0c\u822a\u7a7a\u7535\u5b50\u8bbe\u5907\u548c\u56fd\u9632\uff0c\u533b\u7597\u6210\u50cf\uff0c\u6d4b\u8bd5\u548c\u81ea\u52a8\u5316\u7b49\u8bf8\u591a\u5e94\u7528\u9886\u57df\u7684\u5f00\u53d1\u4eba\u5458\u4f7f\u7528\u3002 TI\u7684KeyStone II\u67b6\u6784\u63d0\u4f9b\u4e86\u4e00\u5957\u96c6\u6210\u6709ARM CorePac\uff0c\uff08Cortex-A15\u5904\u7406\u5668\u56db\u6838CorePac\uff09\uff0c\u7f51\u7edc\u5904\u7406\u7b49\u5404\u7c7b\u5b50\u7cfb\u7edf\u7684\u53ef\u7f16\u7a0b\u5e73\u53f0\uff0c\u5e76\u4e14\u91c7\u7528\u4e86\u57fa\u4e8e\u961f\u5217\u7684\u901a\u4fe1\u7cfb\u7edf\uff0c\u4f7f\u5f97\u5668\u4ef6\u8d44\u6e90\u80fd\u591f\u9ad8\u6548\u4e14\u65e0\u7f1d\u5730\u8fd0\u4f5c\u3002\u8fd9\u79cd\u72ec\u7279\u7684\u5668\u4ef6\u67b6\u6784\u4e2d\u8fd8\u5305\u542b\u4e00\u4e2aTeraNet\u4ea4\u6362\u673a\uff0c\u8be5\u4ea4\u6362\u673a\u53ef\u80fd\u4ece\u53ef\u7f16\u7a0b\u5185\u6838\u5230\u9ad8\u901fIO\u7684\u5404\u7c7b\u7cfb\u7edf\u5143\u7d20\u5e7f\u6cdb\u878d\u5408\uff0c\u786e\u4fdd\u5b83\u4eec\u4ee5\u6700\u9ad8\u6548\u7387\u6301\u7eed\u8fd0\u4f5c\u3002 AM5K2E0x KeyStone II\u5668\u4ef6\u96c6\u6210\u4e86\u5927\u91cf\u7684\u7247\u4e0a\u5b58\u50a8ARMD CorePac\u4e2d\u591a\u8fbe4\u4e2aCortex A15\u5185\u6838\u5171\u4eab4MB L2\u7f13\u5b58\u3002\u8be5\u5668\u4ef6\u8fd8\u96c6\u6210\u4e862MB\u7684\u591a\u6838\u5171\u4eab\u5b58\u50a8\u5668\uff08\u6bcf\u4e2aMSMC\uff09\uff0c\u53ef\u7528\u4f5c\u5171\u4eab\u7684L3 SRAM\u3002\u6240\u6709L2\u548cMSMC\u5b58\u50a8\u5668\u5747\u5305\u542b\u9519\u8bef\u68c0\u6d4b\u4e0e\u9519\u8bef\u6821\u6b63\u529f\u80fd\u3002\u8be5\u5668\u4ef6\u5305\u542b\u4e00\u4e2a\u4ee51600MTPS\u4f20\u8f93\u901f\u7387\u8fd0\u884c\u768464\u4f4dDDR-3&#8230;<\/p>\n<p>\u3000\u3000AM335x\u5fae\u5904\u7406\u5668\u57fa\u4e8eARM Cortex-A8\u5904\u7406\u5668\uff0c\u5728\u56fe\u50cf\uff0c\u56fe\u5f62\u5904\u7406\uff0c\u5916\u8bbe\u4ee5\u53caEtherCAT\u548cPROFIBUS\u7b49\u5de5\u4e1a\u63a5\u53e3\u9009\u9879\u65b9\u9762\u5f97\u5230\u4e86\u589e\u5f3a\u3002\u8be5\u5668\u4ef6\u652f\u6301\u9ad8\u7ea7\u64cd\u4f5c\u7cfb\u7edf\uff08HLOS\uff09.Linux \u00ae\u548cAndroid\u53ef\u4ece\u5fb7\u5dde\u4eea\u5668\uff08TI\uff09\u514d\u8d39\u83b7\u53d6\u3002 AM335x\u5fae\u5904\u7406\u5668\u5305\u542b\u529f\u80fd\u6846\u56fe\u4e2d\u663e\u793a\u7684\u5b50\u7cfb\u7edf\u548c\u4ee5\u4e0b\u7b80\u8981\u8bf4\u660e\uff1a \u5fae\u5904\u7406\u5668\u5355\u5143\uff08MPU\uff09\u5b50\u7cfb\u7edf\u57fa\u4e8eARM Cortex-A8\u5904\u7406\u5668\uff0cPowerVR SGX\u56fe\u5f62\u52a0\u901f\u5668\u5b50\u7cfb\u7edf\u63d0\u4f9b3D\u56fe\u5f62\u52a0\u901f\u529f\u80fd\u4ee5\u652f\u6301\u663e\u793a\u548c\u6e38\u620f\u7279\u6548\u3002 \u53ef\u7f16\u7a0b\u5b9e\u65f6\u5355\u5143\u5b50\u7cfb\u7edf\u548c\u5de5\u4e1a\u901a\u4fe1\u5b50\u7cfb\u7edf\uff08PRU-ICSS\uff09\u4e0eARM\u5185\u6838\u5f7c\u6b64\u72ec\u7acb\uff0c\u5141\u8bb8\u5355\u72ec\u64cd\u4f5c\u548c\u8ba1\u65f6\uff0c\u4ee5\u5b9e\u73b0\u66f4\u9ad8\u7684\u6548\u7387\u548c\u7075\u6d3b\u6027.PRU-ICSS\u652f\u6301\u66f4\u591a\u5916\u8bbe\u63a5\u53e3\u548cEtherCAT\uff0cPROFINET\uff0cEtherNet \/IP\uff0cPROFIBUS\uff0c\u4ee5\u592a\u7f51Powerlink\uff0cSercos\u7b49\u5b9e\u65f6\u534f\u8bae\u3002\u6b64\u5916\uff0c\u51ed\u501fPRU-ICSS\u7684\u53ef\u7f16\u7a0b\u7279\u6027\u53ca\u5176\u5bf9\u5f15\u811a\uff0c\u4e8b\u4ef6\u548c\u6240\u6709\u7247\u4e0a\u7cfb\u7edf\uff08SoC\uff09\u8d44\u6e90\u7684\u8bbf\u95ee\u6743\u9650\uff0c\u8be5\u5b50\u7cfb\u7edf\u53ef\u4ee5\u7075\u6d3b\u5730\u5b9e\u73b0\u5feb\u901f\u5b9e\u65f6\u54cd\u5e94\uff0c\u4e13\u7528\u6570\u636e\u5904\u7406\u64cd\u4f5c\u4ee5\u53ca\u81ea\u5b9a\u4e49\u5916\u8bbe\u63a5\u53e3\uff0c\u5e76\u51cf\u8f7bSoC\u5176\u4ed6\u5904\u7406\u5668\u5185\u6838\u7684\u4efb\u52a1\u8d1f\u8f7d\u3002 \u7279\u6027 \u9ad8\u8fbe 1GHz Sitara&#8230;<\/p>\n<p>\u3000\u3000AM4379 AM437x ARM Cortex-A9 \u5fae\u5904\u7406\u5668 (MPU)<\/p>\n<p>\u3000\u3000TI AM437x\u9ad8\u6027\u80fd\u5904\u7406\u5668\u57fa\u4e8eARM Cortex-A9\u5185\u6838\u3002 \u8fd9\u4e9b\u5904\u7406\u5668\u901a\u8fc73D\u56fe\u5f62\u52a0\u901f\u5f97\u5230\u589e\u5f3a\uff0c\u53ef\u5b9e\u73b0\u4e30\u5bcc\u7684\u56fe\u5f62\u7528\u6237\u754c\u9762\uff0c\u8fd8\u914d\u5907\u4e86\u534f\u5904\u7406\u5668\uff0c\u7528\u4e8e\u8fdb\u884c\u786e\u5b9a\u6027\u5b9e\u65f6\u5904\u7406\uff08\u5305\u62ecEtherCAT\uff0cPROFIBUS\uff0cEnDat\u7b49\u5de5\u4e1a\u901a\u4fe1\u534f\u8bae\uff09\u3002\u8be5\u5668\u4ef6\u652f\u6301\u9ad8\u7ea7\u64cd\u4f5c\u7cfb\u7edf\uff08HLOS\uff09\u3002\u57fa\u4e8eLinux\u7684\u00ae \u53ef\u4eceTI\u514d\u8d39\u83b7\u53d6\u3002\u5176\u5b83HLOS\u53ef\u4eceTI\u7684\u8bbe\u8ba1\u7f51\u7edc\u548c\u751f\u6001\u7cfb\u7edf\u5408\u4f5c\u4f19\u4f34\u5904\u83b7\u53d6\u3002 \u8fd9\u4e9b\u5668\u4ef6\u652f\u6301\u5bf9\u91c7\u7528\u8f83\u4f4e\u6027\u80fdARM\u5185\u6838\u7684\u7cfb\u7edf\u5347\u7ea7\uff0c\u5e76\u63d0\u4f9b\u66f4\u65b0\u5916\u8bbe\uff0c\u5305\u62ecQSPI-NOR\u548cLPDDR2\u7b49\u5b58\u50a8\u5668\u9009\u9879\u3002 \u8fd9\u4e9b\u5904\u7406\u5668\u5305\u542b\u529f\u80fd\u65b9\u6846\u56fe\u4e2d\u663e\u793a\u7684\u5b50\u7cfb\u7edf\uff0c\u5e76\u4e14\u540e\u8ddf\u76f8\u5e94\u7684\u201c\u8bf4\u660e\u201d\u4e2d\u6dfb\u52a0\u4e86\u66f4\u591a\u4fe1\u606f\u8bf4\u660e\u3002 \u5904\u7406\u5668\u5b50\u7cfb\u7edf\u57fa\u4e8eARM Cortex-A9\u5185\u6838\uff0cPowerVR SGX\u56fe\u5f62\u52a0\u901f\u5668\u5b50\u7cfb\u7edf\u63d0\u4f9b3D\u56fe\u5f62\u52a0\u901f\u529f\u80fd\u4ee5\u652f\u6301\u663e\u793a\u548c\u9ad8\u7ea7\u7528\u6237\u754c\u9762\u3002 \u53ef\u7f16\u7a0b\u5b9e\u65f6\u5355\u5143\u5b50\u7cfb\u7edf\u548c\u5de5\u4e1a\u901a\u4fe1\u5b50\u7cfb\u7edf\uff08PRU-ICSS\u4e0eARM\u5185\u6838\u5206\u79bb\uff0c\u5141\u8bb8\u5355\u72ec\u64cd\u4f5c\u548c\u8ba1\u65f6\uff0c\u4ee5\u5b9e\u73b0\u66f4\u9ad8\u7684\u6548\u7387\u548c\u7075\u6d3b\u6027.PRU-ICSS\u652f\u6301\u66f4\u591a\u5916\u8bbe\u63a5\u53e3\u548cEtherCAT\uff0cPROFINET\uff0cEtherNet \/IP\uff0cPROFIBUS\uff0c\u4ee5\u592a\u7f51Powerlink\uff0cSercos\uff0cEnDat\u7b49&#8230;<\/p>\n<p>\u3000\u3000AM4376 AM437x ARM Cortex-A9 \u5fae\u5904\u7406\u5668 (MPU)<\/p>\n<p>\u3000\u3000TI AM437x \u9ad8\u6027\u80fd\u5904\u7406\u5668\u57fa\u4e8e ARM Cortex-A9 \u5185\u6838\u3002 \u8fd9\u4e9b\u5904\u7406\u5668\u901a\u8fc7 3D \u56fe\u5f62\u52a0\u901f\u5f97\u5230\u589e\u5f3a\uff0c\u53ef\u5b9e\u73b0\u4e30\u5bcc\u7684\u56fe\u5f62\u7528\u6237\u754c\u9762\uff0c\u8fd8\u914d\u5907\u4e86\u534f\u5904\u7406\u5668\uff0c\u7528\u4e8e\u8fdb\u884c\u786e\u5b9a\u6027\u5b9e\u65f6\u5904\u7406\uff08\u5305\u62ec EtherCAT\u3001PROFIBUS\u3001EnDat \u7b49\u5de5\u4e1a\u901a\u4fe1\u534f\u8bae\uff09\u3002\u8be5\u5668\u4ef6\u652f\u6301\u9ad8\u7ea7\u64cd\u4f5c\u7cfb\u7edf (HLOS)\u3002 \u57fa\u4e8e Linux \u7684\u00ae\u53ef\u4ece TI \u514d\u8d39\u83b7\u53d6\u3002\u5176\u5b83 HLOS \u53ef\u4ece TI \u7684\u8bbe\u8ba1\u7f51\u7edc\u548c\u751f\u6001\u7cfb\u7edf\u5408\u4f5c\u4f19\u4f34\u5904\u83b7\u53d6\u3002 \u8fd9\u4e9b\u5668\u4ef6\u652f\u6301\u5bf9\u91c7\u7528\u8f83\u4f4e\u6027\u80fd ARM \u5185\u6838\u7684\u7cfb\u7edf\u5347\u7ea7\uff0c\u5e76\u63d0\u4f9b\u66f4\u65b0\u5916\u8bbe\uff0c\u5305\u62ec QSPI-NOR \u548c LPDDR2 \u7b49\u5b58\u50a8\u5668\u9009\u9879\u3002 \u8fd9\u4e9b\u5904\u7406\u5668\u5305\u542b\u529f\u80fd\u65b9\u6846\u56fe\u4e2d\u663e\u793a\u7684\u5b50\u7cfb\u7edf\uff0c\u5e76\u4e14\u540e\u8ddf\u76f8\u5e94\u7684 \u201c\u8bf4\u660e\u201d\u4e2d\u6dfb\u52a0\u4e86\u66f4\u591a\u4fe1\u606f \u8bf4\u660e\u3002 \u5904\u7406\u5668\u5b50\u7cfb\u7edf\u57fa\u4e8e ARM Cortex-A9 \u5185\u6838\uff0c PowerVR SGX\u56fe\u5f62\u52a0\u901f\u5668\u5b50\u7cfb\u7edf\u63d0\u4f9b 3D \u56fe\u5f62\u52a0\u901f\u529f\u80fd\u4ee5\u652f\u6301\u663e\u793a\u548c\u9ad8\u7ea7\u7528\u6237\u754c\u9762\u3002 \u53ef\u7f16\u7a0b\u5b9e\u65f6\u5355\u5143\u5b50\u7cfb\u7edf\u548c\u5de5\u4e1a\u901a\u4fe1\u5b50\u7cfb\u7edf (PRU-ICSS) \u4e0e ARM \u5185\u6838\u5206\u79bb\uff0c\u5141\u8bb8\u5355\u72ec\u64cd\u4f5c\u548c\u8ba1\u65f6\uff0c\u4ee5\u5b9e\u73b0\u66f4\u9ad8\u7684\u6548\u7387\u548c\u7075\u6d3b\u6027\u3002PRU-ICSS \u652f\u6301\u66f4\u591a\u5916\u8bbe\u63a5\u53e3\u548c EtherCAT\u3001PROFINET\u3001EtherNet\/IP\u3001PROFIBUS\u3001E&#8230;<\/p>\n","protected":false},"excerpt":{"rendered":"<p>\u3000\u3000\u968f\u7740\u8ba1\u7b97\u673a\u3001\u901a\u4fe1\u3001\u81ea\u52a8\u63a7\u5236\u3001\u5fae\u7535\u5b50\u7b49\u6280\u672f\u7684\u53d1\u5c55\u3002\u7535\u5668\u8bbe\u5907\u4e0a\u7f51\u5df2\u7ecf\u6210\u4e3a\u73b0\u5b9e\u3002\u4e0e\u4f20\u7edf\u7684\u548c\u7247\u5916\u8fde\u63a5\uff0e\u4e3a\u7f51\u7edc\u5e94\u7528\u63d0 &hellip; <a href=\"https:\/\/dreamhost.cn\/?p=2390\" class=\"more-link\">\u7ee7\u7eed\u9605\u8bfb<span class=\"screen-reader-text\">\u5982\u4f55\u5728ARM\u5f00\u53d1\u677f\u4e0a\u5b9e\u73b0WEB\u670d\u52a1\u5668\u8bbe\u8ba1\u5236\u4f5c<\/span><\/a><\/p>\n","protected":false},"author":3,"featured_media":0,"comment_status":"open","ping_status":"open","sticky":false,"template":"","format":"standard","meta":{"footnotes":""},"categories":[303],"tags":[427],"_links":{"self":[{"href":"https:\/\/dreamhost.cn\/index.php?rest_route=\/wp\/v2\/posts\/2390"}],"collection":[{"href":"https:\/\/dreamhost.cn\/index.php?rest_route=\/wp\/v2\/posts"}],"about":[{"href":"https:\/\/dreamhost.cn\/index.php?rest_route=\/wp\/v2\/types\/post"}],"author":[{"embeddable":true,"href":"https:\/\/dreamhost.cn\/index.php?rest_route=\/wp\/v2\/users\/3"}],"replies":[{"embeddable":true,"href":"https:\/\/dreamhost.cn\/index.php?rest_route=%2Fwp%2Fv2%2Fcomments&post=2390"}],"version-history":[{"count":1,"href":"https:\/\/dreamhost.cn\/index.php?rest_route=\/wp\/v2\/posts\/2390\/revisions"}],"predecessor-version":[{"id":2391,"href":"https:\/\/dreamhost.cn\/index.php?rest_route=\/wp\/v2\/posts\/2390\/revisions\/2391"}],"wp:attachment":[{"href":"https:\/\/dreamhost.cn\/index.php?rest_route=%2Fwp%2Fv2%2Fmedia&parent=2390"}],"wp:term":[{"taxonomy":"category","embeddable":true,"href":"https:\/\/dreamhost.cn\/index.php?rest_route=%2Fwp%2Fv2%2Fcategories&post=2390"},{"taxonomy":"post_tag","embeddable":true,"href":"https:\/\/dreamhost.cn\/index.php?rest_route=%2Fwp%2Fv2%2Ftags&post=2390"}],"curies":[{"name":"wp","href":"https:\/\/api.w.org\/{rel}","templated":true}]}}